304am永利集团
微信
微博
站群
中/EN
网站首页
走进304am永利集团
董事长致辞
304am永利集团简介
治理团队
304am永利集团文化
文化
声誉
期刊
实况304am永利集团
资讯中心
企业要闻
外媒视角
行业动态
视频新闻
通知通告
304am永利集团康健
产品中心
中西制药
中药饮片
五和食物
养生酒
康健护理
投资者关系
社会责任
概述
公益慈善
助学日
冬助日
仁爱天使
我要求助
304am永利集团商学院
走进商学院
学院简介
组织机构
学院动态
课程安排
精品课程
看法类
素质类
公共手艺
专业手艺
导师制
微信报
文化展厅
历史大讲坛
中医药文化
五和养生堂
康健护理苑
加入304am永利集团
按期报告
网站首页
走进304am永利集团
-董事长致辞
-304am永利集团简介
-治理团队
-304am永利集团文化
--文化
--声誉
--期刊
-实况304am永利集团
资讯中心
-企业要闻
-外媒视角
-行业动态
-视频新闻
-通知通告
304am永利集团康健
产品中心
-中西制药
-中药饮片
-五和食物
-养生酒
-康健护理
投资者关系
社会责任
-概述
-公益慈善
--助学日
--冬助日
--仁爱天使
-我要求助
304am永利集团商学院
-走进商学院
--学院简介
--组织机构
--学院动态
--课程安排
-精品课程
--看法类
--素质类
--公共手艺
--专业手艺
-导师制
-微信报
--文化展厅
--历史大讲坛
--中医药文化
--五和养生堂
--康健护理苑
加入304am永利集团
按期报告
股票行情
通知通告
按期报告
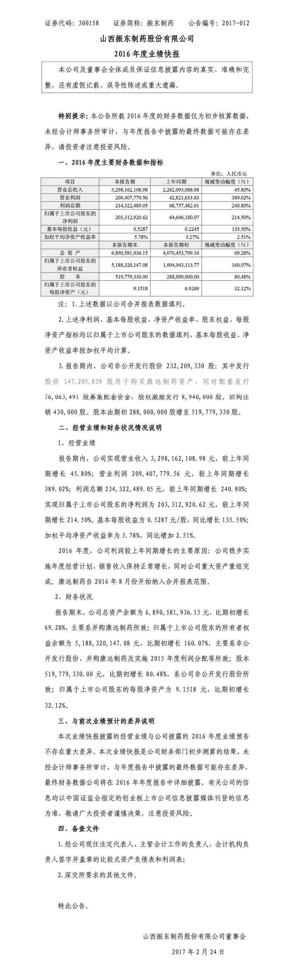
304am永利集团制药:2016年度业绩快报
2017-02-24
附件下载
304am永利集团制药:2016年度业绩快报
【网站地图】
304am永利集团制药:2016年度业绩快报