
¡¾Ò©Æ·Ãû³Æ¡¿Í¨ÓÃÃû³Æ£º±È¿¨Â³°·½ºÄÒ
ÉÌÆ·Ãû³Æ£ºÑÒÁÐÊæ
Ó¢ÎÄÃû³Æ£ºBicalutamide Capsules
ººÓïÆ´Òô£ºBikalu' an Jiaonang
¡¾³É·Ý¡¿±¾Æ·Ö÷Òª³É·ÝΪ±È¿¨Â³°·¡£¡£¡£¡£¡£¡£
»¯Ñ§Ãû³Æ£º(¡À)-N-[4-Çè»ù-3-(Èý·ú¼×»ù)±½»ù]-3-[(4-·ú±½»ù)»Çõ£»£»£»ù]-2-ôÇ»ù-2-¼×»ù±ûõ£°·
»¯Ñ§½á¹¹Ê½£º

·Ö×Óʽ£ºC18H14F4N2O4S
·Ö×ÓÁ¿£º430.37
¡¾ÐÔ×´¡¿±¾Æ·ÄÚÈÝÎïΪ°×É«»òÀà°×É«¿ÅÁ£»£»£»ò·ÛÄ©¡£¡£¡£¡£¡£¡£
¡¾Ë³Ó¦Ö¢¡¿1¡¢50mgÖðÈÕ£ºÓë´Ù»ÆÌåÌìÉúËØÊͷż¤ËØ(LHRH)ÀàËÆÎï»òÍâ¿ÆØºÍèÇгýÊõÁªºÏÓ¦ÓÃÓÚÍíÆÚǰÏßÏÙ°©µÄÖÎÁÆ¡£¡£¡£¡£¡£¡£2¡¢150mgÖðÈÕ£ºÓÃÓÚÖÎÁƾֲ¿ÍíÆÚ¡¢ÎÞÔ¶´¦×ªÒƵÄǰÏßÏÙ°©»¼Õߣ¬£¬ÕâЩ»¼Õß²»ÏàÒË»ò²»¿Ï½ÓÊÜÍâ¿ÆÈ¥ÊÆÊõ»òÆäËûÄÚ¿ÆÖÎÁÆ¡£¡£¡£¡£¡£¡£
¡¾¹æ¸ñ¡¿50mg
¡¾Ó÷¨ÓÃÁ¿¡¿50mgÖðÈÕ£ºÓë´Ù»ÆÌåÌìÉúËØÊͷż¤ËØ(LHRH)ÀàËÆÎï»òÍâ¿ÆØºÍèÇгýÊõÁªºÏÓ¦ÓÃÓÚÍíÆÚǰÏßÏÙ°©µÄÖÎÁÆ¡£¡£¡£¡£¡£¡£³ÉÈË£º³ÉÄêÄÐÐÔ°üÀ¨ÍíÄêÈË£¬£¬¿Ú·þ£¬£¬Ò»ÌìÒ»Á£(50mg)£¬£¬Ò»ÌìÒ»´Î£¬£¬Óñ¾Æ·ÖÎÁÆÓ¦ÔÚ×îÏÈÓÃLHRHÀàËÆÎïÖÎÁÆÖ®Ç°ÖÁÉÙ3Ìì×îÏÈ£¬£¬»òÓëÍâ¿ÆØºÍèÇгýÊõÖÎÁÆÍ¬Ê±×îÏÈ¡£¡£¡£¡£¡£¡£¶ùͯ£º±¾Æ·½ûÓÃÓÚ¶ùͯ¡£¡£¡£¡£¡£¡£ÉöË𺦣º¹ØÓÚÉöË𺦵IJ¡ÈËÎÞÐèµ÷½â¼ÁÁ¿¡£¡£¡£¡£¡£¡£¸ÎË𺦣º¹ØÓÚÇá¶È¸ÎË𺦵IJ¡ÈËÎÞÐèµ÷½â¼ÁÁ¿£¬£¬ÖÐÖØ¶È¸ÎËðÉ˵IJ¡ÈË¿ÉÄܱ¬·¢Ò©ÎïÐî»ý(¼û¡¾×¢ÖØÊÂÏî¡¿)¡£¡£¡£¡£¡£¡£150mgÖðÈÕ£ºÓÃÓÚÖÎÁƾֲ¿ÍíÆÚ¡¢ÎÞÔ¶´¦×ªÒƵÄǰÏßÏÙ°©»¼Õߣ¬£¬ÕâЩ»¼Õß²»ÏàÒË»ò²»¿Ï½ÓÊÜÍâ¿ÆÈ¥ÊÆÊõ»òÆäËûÄÚ¿ÆÖÎÁÆ¡£¡£¡£¡£¡£¡£³ÉÄêÄÐÐÔ°üÀ¨ÍíÄêÈË£º¿Ú·þ£¬£¬Ò»ÌìÒ»´Î£¬£¬Ò»´ÎÈýÁ£50mg½ºÄÒ¼Á¡£¡£¡£¡£¡£¡£±¾Æ·Ó¦³ÖÐø·þÓÃÖÁÉÙÁ½Äê»òµ½¼²²¡Ï£ÍûΪֹ¡£¡£¡£¡£¡£¡£ÉöË𺦣º¹ØÓÚÉöË𺦵IJ¡ÈËÎÞÐèµ÷½â¼ÁÁ¿¡£¡£¡£¡£¡£¡£¸ÎË𺦣º¹ØÓÚÇá¶È¸ÎË𺦵IJ¡ÈËÎÞÐèµ÷½â¼ÁÁ¿£¬£¬ÖÐÖØ¶È¸ÎËðÉ˵IJ¡ÈË¿ÉÄܱ¬·¢Ò©ÎïÐî»ý(¼û¡¾×¢ÖØÊÂÏî¡¿)¡£¡£¡£¡£¡£¡£
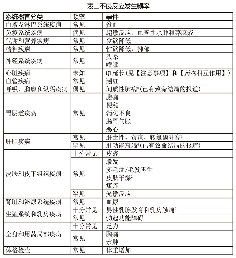
¡¾²»Á¼·´Ó³)¡¿1¡¢50mgÖðÈÕ£¬£¬ÓÃÓÚÓë´Ù»ÆÌåÌìÉúËØÊͷż¤ËØ(LHRH)ÀàËÆÎï»òÍâ¿ÆØºÍèÇгýÊõÁªºÏÓ¦ÓÃÓÚÍíÆÚǰÏßÏÙ°©µÄÖÎÁÆ£º
±¾½ÚÖеIJ»Á¼·´Ó³½ç˵ÈçÏ£ºÊ®·Ö³£¼û(¡Ý1/10)£»£»£»³£¼û(¡Ý1/100ÇÒ(1/10)£»£»£»Å¼¼û(¡Ý1/1£¬£¬000ÇÒ<1/100)©rÓÐÊý(¡Ý1/10£¬£¬000ÇÒ<(1/1£¬£¬000)£»£»£»Ê®·ÖÓÐÊý(<1/10£¬£¬000)£»£»£»Î´Öª(²»¿Éƾ֤ÒÑÓÐÊý¾ÝÆÀ¹À)¡£¡£¡£¡£¡£¡£
2)150mgÖðÈÕÓÃÓÚÖÎÁƾֲ¿ÍíÆÚ¡¢ÎÞÔ¶´¦×ªÒƵÄǰÏßÏÙ°©»¼Õߣ¬£¬ÕâЩ»¼Õß²»ÏàÒË»ò²»¿Ï½ÓÊÜÍâ¿ÆÈ¥ÊÆÊõ»òÆäËûÄÚ¿ÆÖÎÁÆ£º
±¾½ÚÖеIJ»Á¼·´Ó³½ç˵ÈçÏ£ºÊ®·Ö³£¼û(¡Ý1/10)£»£»£»³£¼û(>1/100ÇÒ<1/10)£»£»£»Å¼¼û(¡Ý1£¬£¬000ÇÒ<1/100)£¬£¬ÓÐÊý(¡Ý1/10£¬£¬000ÇÒ(<1/1£¬£¬000)£»£»£»Ê®·ÖÓÐÊý(<1/10£¬£¬000)£»£»£»Î´Öª(²»¿Éƾ֤ÒÑÓÐÊý¾ÝÆÀ¹À)¡£¡£¡£¡£¡£¡£

1¡¢¸Î¹¦¸Ä±äº±ÓÐÑÏÖØÇéÐΣ¬£¬ÕâЩ¸Ä±ä¶àΪһ¹ýÐԵ쬣¬¼ÌÐøÖÎÁÆ»òÖÐÖ¹ÖÎÁƾù¿ÉÖð½¥ÏûÍË»ò¸ÄÉÆ¡£¡£¡£¡£¡£¡£
2¡¢ÔÚÉóºËÉÏÊкóÊý¾ÝºóÁÐΪҩÎï²»Á¼·´Ó³¡£¡£¡£¡£¡£¡£Æ¾Ö¤¿ª·ÅÐÔEPCÑо¿Öб¾Æ·150mgÖÎÁÆ×黼Õß±¨¸æµÄ¸Î¹¦Ð§Ë¥½ß²»Á¼ÊÂÎñ±¬·¢ÂÊ£¬£¬È·¶¨±¬·¢ÆµÂÊ¡£¡£¡£¡£¡£¡£
3¡¢¿ÉËæØºÍèÇгýÊõ¼õÇá¡£¡£¡£¡£¡£¡£
4¡¢ÔÚÓÃLHRHÀàËÆÎïÓ뿹ÐÛ¼¤ËØÖÎÁÆÇ°ÏßÏÙ°©µÄÒ©ÎïÊ¢Ðв¡Ñ§Ñо¿ÖÐÊӲ쵽£¬£¬µ±Ê¹Óñ¾Æ·50mgÓëLHRHÀàËÆÎïÁªÓÃʱ·çÏÕËÆºõÔöÌí£¬£¬µ«±¾Æ·150mgµ¥¶ÀÓÃÓÚÖÎÁÆÇ°ÏßÏÙ°©Ê±·çÏÕÎÞÏÔ×ÅÔöÌí¡£¡£¡£¡£¡£¡£
5¡¢ÔÚÉóºËÉÏÊкóÊý¾ÝºóÁÐΪҩÎï²»Á¼·´Ó³¡£¡£¡£¡£¡£¡£Æ¾Ö¤EPCÑо¿Öб¾Æ·150mgËæ»úÖÎÁƽ׶α¨¸æµÄ¼äÖÊÐԷβ¡²»Á¼ÊÂÎñ±¬·¢ÂÊ£¬£¬È·¶¨±¬·¢ÆµÂÊ¡£¡£¡£¡£¡£¡£

1¡¢¸Î¹¦¸Ä±äº±ÓÐÑÏÖØÇéÐΣ¬£¬ÕâЩ¸Ä±ä¶àΪһ¹ýÐԵ쬣¬¼ÌÐøÖÎÁÆ»òÖÐÖ¹ÖÎÁƾù¿ÉÖð½¥ÏûÍË»ò¸ÄÉÆ¡£¡£¡£¡£¡£¡£
2¡¢´ó´ó¶¼½ÓÊܱ¾Æ·150mgµ¥Ò©ÖÎÁƵϼÕß±¨¸æÄÐ×ÓÈéÏÙ·¢ÓýºÍ/»òÈé·¿ÌÛÍ´¡£¡£¡£¡£¡£¡£Ñо¿ÖУ¬£¬5%»¼ÕßµÄÉÏÊöÖ¢×´½ÏÑÏÖØ¡£¡£¡£¡£¡£¡£ÖÎÁÆ×èÖ¹ºó£¬£¬ÓÈÆäÊÇÑÓÉìÖÎÁƺ󣬣¬ÄÐ×ÓÈéÏÙ·¢ÓýÎÞ·¨×ÔÐлº½â¡£¡£¡£¡£¡£¡£
3¡¢ÒÀ¾ÝEPCÑо¿ÖнÓÄɵıàÂë¹æÔò£¬£¬¡°Æ¤·ô¸ÉÔ²»Á¼ÊÂÎñ±àÂëΪCOSTARTÊõÓïϵġ°Æ¤Õ¡£¡£¡£¡£¡£¡£Òò´Ë£¬£¬ÎÞ·¨È·¶¨±¾Æ·150mg¼ÁÁ¿µÄµ¥¸ö±¬·¢ÆµÂÊÖֱ𣬣¬¿ÉÊÇ£¬£¬¼ÙÉèÓë50mg¼ÁÁ¿µÄ±¬·¢ÆµÂÊÏàͬ¡£¡£¡£¡£¡£¡£
4¡¢ÔÚÉóºËÉÏÊкóÊý¾ÝºóÁÐΪҩÎï²»Á¼·´Ó³¡£¡£¡£¡£¡£¡£Æ¾Ö¤EPCÑо¿Öб¾Æ·150mgÖÎÁÆ×黼Õß±¨¸æµÄ¸Î¹¦Ð§Ë¥½ß²»Á¼ÊÂÎñ±¬·¢ÂÊ£¬£¬È·¶¨±¬·¢ÆµÂÊ¡£¡£¡£¡£¡£¡£
5¡¢ÔÚÉóºËÉÏÊкóÊý¾ÝºóÁÐΪҩÎï²»Á¼·´Ó³¡£¡£¡£¡£¡£¡£Æ¾Ö¤EPCÑо¿Öб¾Æ·150mgËæ»úÖÎÁƽ׶α¨¸æµÄ¼äÖÊÐԷβ¡²»Á¼ÊÂÎñ±¬·¢ÂÊ£¬£¬È·¶¨±¬·¢ÆµÂÊ¡£¡£¡£¡£¡£¡£
PTºÍINRÑÓÉì
ÔÚÉÏÊкó¼à²âÖÐÒÑ·¢Ã÷ÓÉÓÚÏã¶¹ËØ¿¹Äý¼ÁÓ뱾Ʒ֮¼äµÄÏ໥×÷Ó㬣¬¿Éµ¼ÖÂPTºÍINRÑÓÉ죬£¬ÉÏÊкóÊý¾Ý±¨µÀÓгöѪ·çÏÕ(¼û¡¾×¢ÖØÊÂÏî¡¿ºÍ¡¾Ò©ÎïÏ໥×÷Óá¿)¡£¡£¡£¡£¡£¡£
ÒÉËÆ²»Á¼·´Ó³±¨¸æ
Ò©Æ·»ñÅúºóÉϱ¨ÒÉËÆ²»Á¼·´Ó³ºÜÊÇÖ÷Òª¡£¡£¡£¡£¡£¡£Ëü¿ÉÒÔ³ÖÐø¼à¿ØÒ©Æ·µÄÀûÒæ/·çÏÕÆ½ºâ¡£¡£¡£¡£¡£¡£Ò©Æ·Éú²úÆóÒµ¡¢Ä±»®ÆóÒµºÍÒ½ÁÆ»ú¹¹Ó¦µ±Í¨¹ý¹ú¼ÒÒ©Æ·²»Á¼·´Ó³¼à²âϵͳʵʱÉϱ¨¡£¡£¡£¡£¡£¡£
¡¾½û¼É¡¿
±¾Æ·½ûÓÃÓÚ¸¾Å®ºÍ¶ùͯ(¼û¡¾Ôи¾¼°²¸ÈéÆÚ¸¾Å®ÓÃÒ©¡¿½Ú)¡£¡£¡£¡£¡£¡£
±¾Æ·²»¿ÉÓÃÓÚ¶Ô±¾Æ·»îÐÔÒòËØ»òí§ÒâÒ»ÖÖ¸¨ÁϹýÃôµÄ²¡ÈË¡£¡£¡£¡£¡£¡£
±¾Æ·²»¿ÉÓëÌØ·ÇÄǶ¨£¬£¬°¢Ë¾ßäßò»òÎ÷ɳ±ÈÀûÁªºÏʹÓÃ(¼û¡¾Ò©ÎïÏ໥×÷Óá¿)¡£¡£¡£¡£¡£¡£
¡¾×¢ÖØÊÂÏî¡¿
ÖÎÁÆ×îÏÈʱӦ½ÓÊÜרҵÈËÊ¿µÄÖ±½Ó¼àÊÓ¡£¡£¡£¡£¡£¡£
±¾Æ·ÆÕ±éÔÚ¸ÎÔà´úл¡£¡£¡£¡£¡£¡£Êý¾ÝÅú×¢ÑÏÖØ¸ÎË𺦵IJ¡ÈËÒ©Îïɨ³ý¿ÉÄÜ»á¼õÂý£¬£¬ÓÉ´Ë¿ÉÄܵ¼ÖÂÐî»ý¡£¡£¡£¡£¡£¡£ÒÔÊDZ¾Æ·¶ÔÓÐÖС¢ÖضȸÎË𺦵IJ¡ÈËÓ¦É÷Óᣡ£¡£¡£¡£¡£
ÔÚ±¾Æ·ÉÏÊкóʹÓÃÖÐÓб¨µÀÒòÑÏÖØµÄ¸ÎËðÉË(¸ÎË¥½ß)µ¼ÖÂéæÃü»òסԺµÄ²¡Àý(¼û¡¾²»Á¼·´Ó³¡¿)¡£¡£¡£¡£¡£¡£ÕâЩ¸Î¶¾ÐÔͨ³£±¬·¢ÔÚÖÎÁÆ×î³õµÄ3-4¸öÔ¡£¡£¡£¡£¡£¡£ÔÚ±ÈÕÕÁÙ´²ÊÔÑéÖÐԼĪÓÐ1%µÄ»¼ÕßÒò¸ÎÑ×»òÏÔ×ŵĸÎøÉý¸ß×èÖ¹ÓÃÒ©¡£¡£¡£¡£¡£¡£
ÔÚ×îÏÈʹÓñ¾Æ·ÖÎÁÆÇ°Ó¦µ±¼ì²âѪÇåת°±Ã¸Ë®Æ½£¬£¬ÔÚÖÎÁÆ×î³õ4¸öÔÂÒÔ¼°Ö®ºó¾ùÓ¦°´Ò»¶¨¾àÀë°´ÆÚ¼ì²â¡£¡£¡£¡£¡£¡£ÈôÊÇÓÐÌáÐѸι¦Ð§²»È«µÄÁÙ´²Ö¢×´»òÌåÕ÷·ºÆð£¬£¬Èç¶ñÐÄ¡¢ÍÂÄæ¡¢¸¹Í´¡¢·¦Á¦¡¢Ñáʳ¡¢Á÷¸ÐÑùÖ¢×´¡¢ºÚÄò¡¢»Æðã¡¢»òÓÒÉϸ¹´¥Í´µÈ£¬£¬Ó¦Á¬Ã¦¼ì²âѪÇåת°±Ã¸Ë®Æ½£¬£¬ÌØÊâÊÇALT¡£¡£¡£¡£¡£¡£ÈκÎʱ¼ä»¼Õß·ºÆð»Æð㣬£¬»òÕßALTÉý¸ßÁè¼ÝÕý³£ÖµÉÏÏÞ2±¶£¬£¬Ó¦Á¬Ã¦Í£Óñ¾Æ·£¬£¬²¢Ëæ·Ã¼à²â¸Î¹¦Ð§¡£¡£¡£¡£¡£¡£
ÔÚ½ÓÊÜLHERI ¼¤¶¯¼ÁµÄÄÐÐÔÖÐÊӲ쵽ÌÇÄÍÁ¿½µµÍ¡£¡£¡£¡£¡£¡£¹ØÓÚ×Ô¼º»¼ÓÐÌÇÄò²¡µÄ»¼ÕßÖУ¬£¬Õâ¿ÉÄÜÌåÏÖΪÌÇÄò²¡»ò¸ßѪÌDz»¿ÉÓÅÒì¿ØÖÆ¡£¡£¡£¡£¡£¡£Òò´ËӦ˼Á¿¶Ô½ÓÊܱ¾Æ·ÓëLHRH¼¤¶¯¼ÁÁªºÏÖÎÁƵϼÕß¼à²âѪÌÇ¡£¡£¡£¡£¡£¡£
±¾Æ·ÏÔʾÒÖÖÆÏ¸°ûÉ«ËØP450(CYP3A4)»îÐÔ£¬£¬Òò´Ëµ±ÓëÖ÷ÒªÓÉCYP3A4´úлµÄÒ©ÎïÁªºÏÓ¦ÓÃʱӦÉóÉ÷(¼û¡¾½û¼É¡¿ºÍ¡¾Ò©ÎïÏ໥×÷Óá¿)¡£¡£¡£¡£¡£¡£
ÓÐÒÅ´«ÐÔ°ëÈéÌDz»ÄÍÊÜ¡¢LappÈéÌÇøȱ·¦Ö¢»òÆÏÌÑÌǨC°ëÈéÌÇÎüÊÕÕϰµÄ»¼Õß²»µÃ·þÓñ¾Æ·¡£¡£¡£¡£¡£¡£
ÔÚÖðÈÕ150mgÓÃÓÚÖÎÁƾֲ¿ÍíÆÚ¡¢ÎÞÔ¶´¦×ªÒƵÄǰÏßÏÙ°©Ê±£¬£¬¹ØÓÚ·ºÆð¿Í¹Û¼²²¡Ï£Íû°éÓÐǰÏßÏÙÌØÒìÐÔ¿¹Ô(PSA)Éý¸ßµÄ»¼Õߣ¬£¬Ó¦Ë¼Á¿×èÖ¹ÓÃÒ©¡£¡£¡£¡£¡£¡£
ÓÐÊýÇéÐÎÏ£¬£¬·þÓñ¾Æ·150mgµÄ»¼Õß±¨¸æ¹âÃô·´Ó³¡£¡£¡£¡£¡£¡£Ó¦¼û¸æ»¼Õß·þÓñ¾Æ·150mgʱ´ú×èÖ¹Ö±½Ó̻¶ÓÚ¹ýÇ¿µÄÑô¹â»ò×ÏÍâÏßÏ£¬£¬¿É˼Á¿Í¿Ä¨·Àɹ˪¡£¡£¡£¡£¡£¡£Èç¹âÃô·´Ó³³ÖÐøÊ±¼ä½Ï³¤ºÍ/»ò½ÏÑÏÖØ£¬£¬Ó¦µ±¶ÔÖ¢ÖÎÁÆ¡£¡£¡£¡£¡£¡£
ÐÛ¼¤Ëذþ¶áÖÎÁÆ¿ÉÄÜ»áÑÓÉìQT¼äÆÚ¡£¡£¡£¡£¡£¡£
È综Õß¾ßÓÐQT¼äÆÚÑÓÉ첡ʷ£¬£¬»ò¾ßÓÐQT¼äÆÚÑÓÉìΣÏÕÒòËØ£¬£¬ºÍÕýÔÚ½ÓÊÜ¿ÉÄÜ»áÑÓÉìQT¼äÆÚµÄÒ©ÎïÖÎÁÆ(¼û¡¾Ò©ÎïÏ໥×÷Óá¿)£¬£¬Ò½ÉúÓ¦ÆÀ¹À»ñÒæ-·çÏձȣ¬£¬°üÀ¨ÔÚ×îÏÈʹÓñ¾Æ·Ç°ÆÀ¹À¼â¶ËŤתÐÍÊÒÐÔÐ͝¹ýËٵĿÉÄÜÐÔ¡£¡£¡£¡£¡£¡£
¿¹ÐÛ¼¤ËØÖÎÁÆ¿ÉÄÜ»áÒýÆð¾«×ÓµÄÐÎ̬¸Ä±ä¡£¡£¡£¡£¡£¡£ËäÈ»ÉÐδÆÀ¹À±È¿¨Â³°·¶Ô¾«×ÓÐÎ̬µÄÓ°Ï죬£¬ÇÒ½ÓÊܱ¾Æ·ÖÎÁƵϼÕßÉÐ䱨¸æ´ËÀàת±ä£¬£¬µ«»¼ÕߺÍ/»òÆäÅóÙÔÚ±¾Æ·ÖÎÁÆÊ±´úºÍÖÎÁƺó130ÌìÄÚÓ¦½ÓÄɳä·ÖµÄ±ÜÔв½·¥¡£¡£¡£¡£¡£¡£
ÔÚ½ÓÊܱ¾Æ·ÖÎÁƵϼÕßÖÐÓб¨µÀÏã¶¹ËØ¿¹Äý×÷ÓõÄÔöǿЧӦ£¬£¬Õâ¿ÉÄܵ¼ÖÂÄýѪøÔʱ¼ä(PT)ÑÓÉìºÍ¹ú¼Ê±ê×¼»¯±ÈÂÊ(INB)ÔöÌí¡£¡£¡£¡£¡£¡£ÓÐЩ²¡ÀýÓë³öѪ·çÏÕÓйء£¡£¡£¡£¡£¡£Òò´Ë£¬£¬½¨ÒéÇ×½ü¼à²âPT/INR£¬£¬²¢Ë¼Á¿µ÷½â¿¹Äý¼Á¼ÁÁ¿(¼û¡¾²»Á¼·´Ó³¡¿ºÍ¡¾Ò©ÎïÏ໥×÷Óá¿)¡£¡£¡£¡£¡£¡£
¶Ô¼ÝÊ»ºÍ²Ù×÷»úеÄÜÁ¦µÄÓ°Ïì
±¾Æ·²»»áÓ°Ï첡È˼ÝÊ»¼°²Ù×÷»úеµÄÄÜÁ¦¡£¡£¡£¡£¡£¡£µ«Ó¦×¢ÖØ£¬£¬ÒòÎÞÒâ¿ÉÄ᷺ܻÆðÊÈ˯£¬£¬Óйý´ËÀà×÷ÓõIJ¡ÈËÓ¦ÓèÒÔ×¢ÖØ¡£¡£¡£¡£¡£¡£
¡¾Ôи¾¼°²¸ÈéÆÚ¸¾Å®ÓÃÒ©¡¿ÈÑÉ±È¿¨Â³°·½ûÓÃÓÚÅ®ÐÔ»¼Õߣ¬£¬Ôи¾ÑϽûʹÓÃ(¼û¡¾½û¼É¡¿)¡£¡£¡£¡£¡£¡£²¸È飺²¸ÈéÆÚ½ûÓñȿ¨Â³°·¡£¡£¡£¡£¡£¡£ÉúÓýÁ¦£ºÔÚ¶¯ÎïÑо¿ÖÐÊӲ쵽ÐÛÐÔÉúÓýÁ¦µÄ¿ÉÄæÐÔËðÉË(¼û¡¾Ò©Àí¶¾Àí¡¿)¡£¡£¡£¡£¡£¡£¹ÊÍÆ¶ÏÄÐÐÔ±£´æµÍÉúÓýÁ¦ÆÚ»òÎÞÉúÓýÁ¦ÆÚ¡£¡£¡£¡£¡£¡£
¡¾¶ùͯÓÃÒ©¡¿±¾Æ·½ûÓÃÓÚ¶ùͯ¡£¡£¡£¡£¡£¡£Çë°Ý¼û¡¾Ó÷¨ÓÃÁ¿¡¿²¿·ÖµÄÏêϸÐÎò¡£¡£¡£¡£¡£¡£
¡¾ÍíÄêÓÃÒ©¡¿Çë°Ý¼û¡¾Ó÷¨ÓÃÁ¿¡¿²¿·ÖµÄÏêϸÐÎò¡£¡£¡£¡£¡£¡£
¡¾Ò©ÎïÏ໥×÷Óá¿
±¾Æ·ÓëLHRHÀàËÆÎïÖ®¼äÎÞÈκÎҩЧѧ»òÒ©´ú¶¯Á¦Ñ§·½ÃæµÄÏ໥×÷Óᣡ£¡£¡£¡£¡£
ÌåÍâÊÔÑéÏÔʾR-±È¿¨Â³°·ÊÇCYP3A4µÄÒÖÖÆ¼Á£¬£¬¶ÔCYP2C9£¬£¬2C19ºÍ2D6µÄ»îÐÔÓнÏСµÄÒÖÖÆ×÷Óᣡ£¡£¡£¡£¡£
ËäÈ»ÔÚÒÔ°²Ìæ±ÈÁÖΪϸ°ûÉ«ËØP450(CP)»îÐÔ±ê¼ÇÎïµÄÁÙ´²Ñо¿ÖÐδ·¢Ã÷Ó뱾Ʒ֮¼äDZÔÚÒ©ÎïÏ໥×÷ÓõÄÖ¤¾Ý£¬£¬µ«ÔÚÁªºÏʹÓñ¾Æ·28Ììºó£¬£¬Æ½¾ùßä´ïßòÂØÌ»Â¶Ö鯽(AUC)ÔöÌíÁË80%¡£¡£¡£¡£¡£¡£¹ØÓÚÖÎÁÆÖ¸Êý¹æÄ£Ð¡µÄÒ©Î£¬¸ÃÔöÌíˮƽ¿É¾ßÓÐÏà¹ØÐÔ¡£¡£¡£¡£¡£¡£Òò´Ë£¬£¬½û¼ÉÁªºÏʹÓÃÌØ·ÇÄǶ¨£¬£¬°¢Ë¾ßäßò»òÎ÷ɳ±ÈÀû(¼û¡¾½û¼É¡¿)£¬£¬ÇÒµ±±¾Æ·Óë»·æß¾úËØºÍ¸ÆÍ¨µÀ×èÖͼÁÁªºÏÓ¦ÓÃʱӦÉóÉ÷¡£¡£¡£¡£¡£¡£ÓÈÆäµ±·ºÆðÔöÌíҩЧ»òÒ©Îï²»Á¼·´Ó³¼£Ïóʱ£¬£¬¿ÉÄÜÐèÒª¼õµÍÕâЩҩÎïµÄ¼ÁÁ¿¡£¡£¡£¡£¡£¡£¶Ô»·æß¾úËØ£¬£¬ÍƼöÔÚ±¾Æ·ÖÎÁÆ×îÏÈ»ò¿¢ÊºóÇ×½ü¼à²âѪ½¬Å¨¶ÈºÍÁÙ´²×´Ì¬¡£¡£¡£¡£¡£¡£
µ±±¾Æ·ÓëÒÖÖÆÒ©ÎïÑõ»¯µÄÆäËûÒ©Î£¬ÈçÎ÷ßäÌæ¶¡ºÍͪ¿µßòͬʱʹÓÃʱӦÉóÉ÷¡£¡£¡£¡£¡£¡£ÀíÂÛÉÏ£¬£¬ÕâÑù¿ÉÒÔÒýÆð±¾Æ·Ñª½¬Å¨¶ÈÔöÌí£¬£¬´Ó¶øÀíÂÛÉÏÔöÌíÒ©ÎïµÄ¸±×÷Óᣡ£¡£¡£¡£¡£
ÌåÍâÑо¿Åú×¢±¾Æ·¿ÉÒÔÓëÏã¶¹ËØÀ࿹Äý¼Á£¬£¬È磺»ª·¨ÁÖ£¬£¬¾ºÕùÆäÂѰ×Á¬Ïµµã¡£¡£¡£¡£¡£¡£ÒÑÓлª·¨ÁÖºÍÆäËûÏã¶¹ËØÀ࿹Äý¼ÁºÍ±¾Æ·ÁªºÏʹÓÃʱ¿¹Äý×÷ÓÃÔöÌíµÄ±¨µÀ¡£¡£¡£¡£¡£¡£Òò´Ë½¨ÒéÔںϲ¢½ÓÊÜÏã¶¹ËØÀ࿹Äý¼ÁºÍ±È¿¨Â³°·ÖÎÁƵIJ¡ÈËÖУ¬£¬Ó¦Ç×½ü¼à²âPTºÍINR£¬£¬²¢Ë¼Á¿¿ÉÄÜÐèÒªµ÷½â¿¹Äý¼ÁµÄ¼ÁÁ¿(¼û¡¾²»Á¼·´Ó³¡¿ºÍ¡¾×¢ÖØÊÂÏî¡¿)¡£¡£¡£¡£¡£¡£
ÓÉÓÚÐÛ¼¤Ëذþ¶áÖÎÁÆ¿ÉÄÜ»áÑÓÉìQT¼äÆÚ£¬£¬Ó¦¶Ô±¾Æ·ÓëÒÑÖª»áÑÓÉìQT¼äÆÚ»òÄÜÓÕµ¼¼â¶ËŤתÐÍÊÒÐÔÐ͝¹ýËÙµÄÒ©ÎïµÄºÏ²¢ÓÃÒ©¾ÙÐÐ×ÐϸÆÀ¼Û£¬£¬ÈçIAÀà(Èç¿üÄá¶¡¡¢±ûßÁ°·)»òIIIÀà(Èç°·µâͪ¡¢Ë÷ËûÂå¶û¡¢¶à·ÇÀûÌØ¡¢ÒÁ²¼ÀûÌØ)¿¹ÐÄÂÉʧ³£Ò©¡¢ÃÀɳͪ¡¢ÄªÎ÷ɳÐÇ¡¢¿¹¾«Éñ²¡Ò©µÈ(¼û¡¾×¢ÖØÊÂÏî¡¿)¡£¡£¡£¡£¡£¡£
¶ùͯÈËȺ£º½öÔÚ³ÉÈËÖоÙÐйýÏ໥×÷ÓÃÑо¿¡£¡£¡£¡£¡£¡£
¡¾Ò©Îï¹ýÁ¿¡¿
ûÓÐÈËÀà¹ýÁ¿µÄÂÄÀú£¬£¬Ã»ÓÐÌØÐ§µÄ½âÒ©£¬£¬Ó¦¸Ã¶ÔÖ¢ÖÎÁÆ¡£¡£¡£¡£¡£¡£Í¸Îö¿ÉÄÜûÓÐ×ÊÖú£¬£¬ÓÉÓÚ±¾Æ·ÓëÂѰ׸߶ÈÁ¬ÏµÇÒÔÚÄòÒºÖÐÒÔ·ÇÕæÏàÉøÍ¸¡£¡£¡£¡£¡£¡£µ«Ò»°ãµÄÖ§³ÖÁÆ·¨ÊÇÐèÒªµÄ£¬£¬Õâ°üÀ¨ÉúÃüÌåÕ÷µÄÇ×½ü¼à²â¡£¡£¡£¡£¡£¡£
¡¾Ò©Àí¶¾Àí¡¿
Ò©Àí×÷ÓÃ
±È¿¨Â³°·ÊôÓÚ·ÇçÞÌåÀàÐÛ¼¤ËØÊÜÌåÒÖÖÆ¼Á£¬£¬¿Éͨ¹ýÓë°Ð×éÖ¯ÖеÄϸ°ûÖÊÐÛÐÔ¼¤ËØÊÜÌåÁ¬Ïµ£¬£¬ÍêÈ«ÒÖÖÆÐÛÐÔ¼¤ËصÄ×÷Óᣡ£¡£¡£¡£¡£ÖкÍÐÛÐÔ¼¤ËغÍ/»òÏû³ýÐÛÐÔ¼¤ËØÈªÔ´¿É¶ÔÐÛÐÔ¼¤ËØÃô¸ÐµÄǰÏßÏÙ°©ÆðÖÎÁÆ×÷Óᣡ£¡£¡£¡£¡£
µ±±È¿¨Â³°·Óë´Ù»ÆÌå¼¤ËØÊͷż¤ËØ(LHRE)ÀàËÆÎïÁªºÏÖÎÁÆÊ±£¬£¬²»»áÓ°ÏìÓÉLHERHÀàËÆÎﱬ·¢µÄ¶ÔѪÇåØºÍªµÄÒÖÖÆ×÷Óᣡ£¡£¡£¡£¡£ÔÚµ¥¶ÀʹÓñȿ¨Â³°·ÖÎÁÆÇ°ÏßÏÙ°©µÄÁÙ´²ÊÔÑéÖУ¬£¬¿ÉÊӲ쵽ѪÇåØºÍªºÍ´Æ¶þ´¼µÄÉý¸ß¡£¡£¡£¡£¡£¡£
ÔÚ½ÓÊܱȿ¨Â³°·ºÍLHRHÀàËÆÎïÖÎÁÆ£¬£¬ºóÒòǰÏßÏÙ°©Ï£Íûµ¼ÖÂÍ£Óñȿ¨Â³°·µÄÑÇ×黼ÕßÖУ¬£¬¿ÉÄÜ»áÒýÆðǰÏßÏÙÌØÒìÐÔ¿¹Ô(PSA)ïÔ̺Í/»ò¿¹ÐÛÐÔ¼¤Ëس·Ò©ÐÔ×ÛºÏÕ÷¡£¡£¡£¡£¡£¡£
¶¾ÀíÑо¿
ÒÅ´«¶¾ÐÔ
±È¿¨Â³°·½Íĸ»ùÒòÍ»±äÊÔÑé¡¢AmesÊÔÑé¡¢CHO/HGPRT»ùÒòÍ»±äÊÔÑé¡¢ÈËÁܰÍϸ°ûÒÅ´«Ñ§ÊÔÑ顢СÊó΢ºËÊÔÑé¡¢´óÊó¹ÇËèϸ°ûÒÅ´«Ñ§ÊÔÑéЧ¹ûΪÒõÐÔ¡£¡£¡£¡£¡£¡£
ÉúÖ³¶¾ÐÔ
ÖØ¸´¸øÒ©¶¾ÐÔÑо¿ÏÔʾ£¬£¬ÔÚËùÓÐÊÜÊÔ¶¯ÎïÖÖÊô¾ù¿É¼ûغÍèÇúϸ¾«¹ÜήËõ£¬£¬ÌáÐѱȿ¨Â³°·µÄ¿¹ÐÛ¼¤ËØÐ§Ó¦¡£¡£¡£¡£¡£¡£´óÊó6¸öÔºÍ12¸öÔÂÖØ¸´¸øÒ©¶¾ÐÔÊÔÑ飬£¬ÔÚԼΪÈËÓÃÍÆ¼ö¼ÁÁ¿Ì»Â¶Á¿µÄ2±¶Ï·ºÆðغÍèήËõ¡£¡£¡£¡£¡£¡£È®12¸öÔÂÖØ¸´¸øÒ©¶¾ÐÔÊÔÑ飬£¬ÔÚԼΪÈËÓÃÍÆ¼ö¼ÁÁ¿Ì»Â¶Á¿µÄ7±¶Ï·ºÆðغÍèήËõ¡£¡£¡£¡£¡£¡£
ÐÛÐÔ´óÊó¸øÓè±È¿¨Â³°·250mg/kg/Ìì(ԼΪÈËÓÃÍÆ¼ö¼ÁÁ¿Ì»Â¶Á¿µÄ2±¶)£¬£¬Ê״ν»ÅäµÄ½»Åä¾àÀëºÍ½»ÅäÀÖ³Éʱ³¤ÔöÌí£¬£¬µ«½»ÅäÀֳɺó¶ÔÉúÓýÁ¦Î´¼ûÏÔ×ÅÓ°Ïì¡£¡£¡£¡£¡£¡£¸øÒ©11Öܺ󣬣¬ÕâЩ×÷Óþ7Öܿɻָ´¡£¡£¡£¡£¡£¡£
´ÆÐÔ´óÊó¸øÓè±È¿¨Â³°·1¡¢10¡¢250mg/kg/Ìì(ÂÔµÍÓÚÈËÓÃÍÆ¼ö¼ÁÁ¿Ì»Â¶Á¿µÄ2±¶)£¬£¬¿ÉÔöÌí·¢ÇéÖÜÆÚ²»¼ÍÂÉ£¬£¬µ«¶ÔÉúÓýÁ¦Î´¼ûÏÔ×ÅÓ°Ïì¡£¡£¡£¡£¡£¡£
³öÉúǰºó·¢Óý¶¾ÐÔÊÔÑéÖУ¬£¬´óÊó¸øÓè±È¿¨Â³°·10mg/kg/Ìì(ԼΪÈËÓÃÍÆ¼ö¼ÁÁ¿Ì»Â¶Á¿µÄ0.7±¶)¼°ÒÔÉϼÁÁ¿£¬£¬×Ó´ú´ÆÐÔ´óÊóµÄÈÑÉïÂÊïÔÌ¡£¡£¡£¡£¡£¡£ÈÑÉï´óÊó¸øÓè±È¿¨Â³°·10mg/kg/Ìì(ԼΪÈËÓÃÍÆ¼ö¼ÁÁ¿Ì»Â¶Á¿µÄ0.7±¶)µ¼ÖÂ×Ó´úÐÛÐÔ´óÊó´ÆÐÔ»¯£¬£¬¿É¼ûÄòµÀÏÂÁѼ°Ñôðô¡£¡£¡£¡£¡£¡£
ÅßÌ¥¨CÌ¥×з¢Óý¶¾ÐÔÊÔÑéÖУ¬£¬ÈÑÉï´óÊóÔÚÆ÷¹ÙÐÎ³ÉÆÚ(ÈÑÉïµÚ6-15Ìì)¸øÓè±È¿¨Â³°·10mg/kg/Ìì¼°ÒÔÉϼÁÁ¿(ԼΪÈËÓÃÍÆ¼ö¼ÁÁ¿Ì»Â¶Á¿µÄ0.7-2±¶)£¬£¬ÐÛÐÔÌ¥×зºÆð¸ØÖ³¾àÀëËõ¶Ì¡£¡£¡£¡£¡£¡£
³öÉúǰºó·¢Óý¶¾ÐÔÊÔÑéÖУ¬£¬´ÆÐÔ´óÊóÔÚÈÑÉïµÚ7-16Ìì¸øÒ©£¬£¬²¢¸§Óý×Ó´úÖÁÀëÈé¡£¡£¡£¡£¡£¡£´óÊó¸øÓè10mg/kg/Ìì(ԼΪÈËÓÃÍÆ¼ö¼ÁÁ¿Ì»Â¶Á¿µÄ0.7±¶)¼°ÒÔÉϼÁÁ¿£¬£¬ÐÛÐÔ×Ó´ú·ºÆð¸ØÖ³¾àÀëËõ¶Ì¡£¡£¡£¡£¡£¡£
ÔÚÁíÒ»Ïî³öÉúǰºó·¢Óý¶¾ÐÔÊÔÑéÖУ¬£¬´ÆÐÔ´óÊóÔÚÈÑÉïµÚ16ÌìÖÁ²¸ÈéÆÚ22Ìì¸øÒ©£¬£¬²¢¼ÌÐø¸§Óý×Ó´úÖÁÀëÈé¡£¡£¡£¡£¡£¡£Ç×´ú´ÆÐÔ´óÊóÔÚ250mg/kg/Ìì¼ÁÁ¿ÏÂ(ԼΪÈËÓÃÍÆ¼ö¼ÁÁ¿Ì»Â¶Á¿µÄ2±¶)£¬£¬²¸ÈéÆÚͬÎÑ×Ó´ú´æ»îÂʺÍÌåÖØ½µµÍ¡£¡£¡£¡£¡£¡£´óÊó¸øÓè10mg/kg/Ìì(ԼΪÈËÓÃÁÙ´²ÍƼö¼ÁÁ¿Ì»Â¶Á¿µÄ0.7±¶)¼°ÒÔÉϼÁÁ¿£¬£¬ÆäÐÛÐÔ×Ó´ú·ºÆð¸ØÖ³¾àÀëËõ¶Ì¡¢µÚ¶þÐÔÆ÷¹Ù½ÏС¡¢Òþغ¼°ÄòµÀÏÂÁÑ£¬£¬µ¼ÖÂÆä½»ÅäÄÜÁ¦ºÍÊÚÔÐÄÜÁ¦½µµÍ£¬£¬´ÆÐÔ×Ó´úÈÑÉïÂÊïÔÌ¡£¡£¡£¡£¡£¡£
Ö°©ÐÔ
ÔÚêòĵ´óÊóºÍСÊóÁ½ÄêÖ°©ÐÔÊÔÑ飬£¬¾¿Ú¸øÓè±È¿¨Â³°·5¡¢15¡¢75mg/kg/Ì죬£¬·ºÆð¶àÖÖÖ×Áö°ÐÆ÷¹ÙЧӦ£¬£¬ÕâЩÖ×ÁöÓÕ·¢Óë±È¿¨Â³°·µÄ¿¹ÐÛ¼¤ËØ×÷ÓÃÓйء£¡£¡£¡£¡£¡£ÐÛÐÔ´óÊóÔÚËùÓмÁÁ¿Ë®Æ½ÏÂ(5mg/kg/Ìì¼ÁÁ¿ÏÂÎÈ̬ѪҩŨ¶ÈԼΪÈËÓÃÍÆ¼ö¼ÁÁ¿Ì»Â¶Á¿µÄ0.7±¶)·ºÆðغÍèÁ¼ÐÔ¼äÖÊϸ°ûÁö£¬£¬´ÆÐÔ´óÊóÔÚ75mg /kg/Ìì¼ÁÁ¿ÏÂ(ԼΪÈËÓÃÍÆ¼ö¼ÁÁ¿Ì»Â¶Á¿µÄ1.5±¶)·ºÆð×Ó¹¬ÏÙ°©¡£¡£¡£¡£¡£¡£»£»£»¼ÕßÖÐÉÐδ·¢Ã÷غÍè¼äÖÊϸ°ûÔöÉú£¬£¬×Ó¹¬Ö×ÁöÓëÄ¿µÄ»¼ÕßȺÌåÎ޹ء£¡£¡£¡£¡£¡£
ÐÛÐÔСÊó¾¿Ú¸øÓè±È¿¨Â³°·75mg/kg/Ìì(ԼΪÈËÓÃÍÆ¼ö¼ÁÁ¿Ì»Â¶Á¿µÄ4±¶)£¬£¬ÒýÆð¸Îϸ°û°©±¬·¢ÂÊ΢Ôö¡£¡£¡£¡£¡£¡£´óÊó¾¿Ú¸øÓè±È¿¨Â³°·5mg/kg/Ìì(ԼΪÈËÓÃÍÆ¼ö¼ÁÁ¿Ì»Â¶Á¿µÄ0.7±¶£©¼°ÒÔÉϼÁÁ¿£¬£¬ÒýÆðÁ¼ÐÔ¼××´ÏÙÂËÅÝϸ°ûÏÙÁö±¬·¢ÂÊÔöÌí¡£¡£¡£¡£¡£¡£ÕâЩÖ×ÁöÓÕ·¢Ó붯Îï¶¾ÐÔÊÔÑéÖиÎøÓÕµ¼µÄ·ÇÖ×ÁöÓÕ·¢Ï£ÍûµÄ¸Ä±äÓйء£¡£¡£¡£¡£¡£ÔÚÈËÌåÖУ¬£¬ÉÐδ·¢Ã÷±È¿¨Â³°·¾ßÓÐøÓÕµ¼×÷Óᣡ£¡£¡£¡£¡£Î´ÌáÐѱȿ¨Â³°·¾ßÓÐÒÅ´«¶¾ÐÔÖ°©×÷ÓÃ
¡¾Ò©´ú¶¯Á¦Ñ§¡¿
ÎüÊÕ
±¾Æ·¾¿Ú·þÎüÊÕÓÅÒì¡£¡£¡£¡£¡£¡£Ã»ÓÐÖ¤¾ÝÅúעʳÎï¶ÔÆäÉúÎïʹÓöȷ½Ãæ±£´æÈκÎÁÙ´²Ïà¹ØµÄÓ°Ïì¡£¡£¡£¡£¡£¡£
ÂþÑÜ
±¾Æ·ÓëÂѰ׸߶ÈÁ¬Ïµ(ÏûÐýÌå96%£¬£¬(R)-¶ÔÓ³Ìå>99%)²¢±»ÆÕ±é´úл(¾Ñõ»¯¼°ÆÏÌÑÌÇÈ©Ëữ)£¬£¬Æä´úл²úÆ·ÒÔÏÕЩÏàͬµÄ±ÈÀý¾Éö¼°µ¨Ïû³ý¡£¡£¡£¡£¡£¡£
ÉúÎïת»¯
(S)-¶ÔÓ³ÌåÏà¶Ô(R)-¶ÔÓ³ÌåÏû³ý½ÏΪѸËÙ£¬£¬ºóÕßµÄѪ½¬É¨³ý°ëË¥ÆÚΪһÖÜ¡£¡£¡£¡£¡£¡£
ÔÚ±¾Æ·µÄÖðÈÕ(50mgºÍ150mg)ÓÃÁ¿Ï£¬£¬(R)-¶ÔÓ³ÌåÒòÆä°ëË¥ÆÚ³¤£¬£¬ÔÚѪ½¬ÖÐÐî»ýÁËÔ¼10±¶¡£¡£¡£¡£¡£¡£
µ±ÖðÈÕ·þÓñ¾Æ·50mgʱ£¬£¬(R)-¶ÔÓ³ÌåµÄÎÈ̬Ѫ½¬Å¨¶ÈÔ¼9¦Ìg/ml£¬£¬ÎÈ̬ʱÓÐÓÃ(R)¨D¶ÔÓ³ÌåÕ¼×ÜÑ»·ÄÚÒ©Á¿µÄ99%¡£¡£¡£¡£¡£¡£
µ±ÖðÈÕ·þÓñ¾Æ·150mgʱ£¬£¬(R)-¶ÔÓ³ÌåµÄÎÈ̬Ѫ½¬Å¨¶ÈԼΪ22¦Ìg/ml£¬£¬ÔÚÎÈ̬ʱÓÐÓÃ(R)-¶ÔÓ³ÌåÕ¼×ÜÑ»·ÄÚÒ©Á¿µÄ99%¡£¡£¡£¡£¡£¡£
Ïû³ý
½ÓÊܱ¾Æ·150mgÖÎÁƵÄÄÐÐÔ»¼Õß¾«ÒºÖÐR-±È¿¨Â³°·¾ùŨ¶ÈΪ4.9¦Ìg/ml£¬£¬Í¨¹ýÐÔÉúÑĵִïÅ®ÐÔÌåÄÚÁ¿µÍ£¬£¬Ô¼0.3¦Ìg/kg¡£¡£¡£¡£¡£¡£¶¯ÎïÊÔÑéÅú×¢´ËŨ¶Èȱ·¦ÒÔ¶Ô×Ó´ú±¬·¢Ó°Ïì¡£¡£¡£¡£¡£¡£
ÌØÊâÈËȺ
(R)-¶ÔÓ³ÌåµÄÒ©´ú¶¯Á¦Ñ§²»ÊÜÄêËê¡¢ÉöË𺦻òÇá¡¢ÖжȸÎË𺦵ÄÓ°Ïì¡£¡£¡£¡£¡£¡£ÓÐÖ¤¾ÝÅú×¢ÔÚÑÏÖØ¸ÎË𺦲¡ÀýÖУ¬£¬(R)Ò»¶ÔÓ³ÌåѪ½¬É¨³ý½ÏÂý¡£¡£¡£¡£¡£¡£
¡¾Öü²Ø¡¿ÃÜ·âÉúÑÄ
¡¾°ü×°¡¿¿Ú·þ¹ÌÌåÒ©ÓøßÃܶȾÛÒÒϩƿ£¬£¬30Á£/Æ¿
¡¾ÓÐÓÃÆÚ¡¿24¸öÔÂ
¡¾Ö´Ðбê×¼¡¿¹ú¼ÒÒ©Æ·¼àÊÓÖÎÀí¾Ö±ê×¼YBH08362021
¡¾Åú×¼Îĺš¿¹úÒ©×¼×ÖH20060983
¡¾ÉÏÊÐÔÊÐí³ÖÓÐÈË¡¿Ãû³Æ£ºÉ½Î÷304amÓÀÀû¼¯ÍÅÖÆÒ©¹É·ÝÓÐÏÞ¹«Ë¾
×¢²áµØµã£ºÉ½Î÷Ê¡³¤ÖÎÊÐÉϵ³Çø×ÆË¸ÄÏ·304amÓÀÀû¼¯ÍſƼ¼Ô°
¡¾Éú²úÆóÒµ¡¿ÆóÒµÃû³Æ£ºÉ½Î÷304amÓÀÀû¼¯ÍÅÖÆÒ©¹É·ÝÓÐÏÞ¹«Ë¾
Éú²úµØµã£ºÉ½Î÷Ê¡³¤ÖÎÊÐÉϵ³Çø×ÆË¸ÄÏ·304amÓÀÀû¼¯ÍſƼ¼Ô°
ÓÊÕþ±àÂ룺047100
µç»°ºÅÂ룺0355-8096088
´«ÕæºÅÂ룺0355-8096055
꿅᣼www.zdjt.com

¡¾Ò©Æ·Ãû³Æ¡¿Í¨ÓÃÃû³Æ£º±È¿¨Â³°·½ºÄÒ
ÉÌÆ·Ãû³Æ£ºÑÒÁÐÊæ
Ó¢ÎÄÃû³Æ£ºBicalutamide Capsules
ººÓïÆ´Òô£ºBikalu' an Jiaonang
¡¾³É·Ý¡¿±¾Æ·Ö÷Òª³É·ÝΪ±È¿¨Â³°·¡£¡£¡£¡£¡£¡£
»¯Ñ§Ãû³Æ£º(¡À)-N-[4-Çè»ù-3-(Èý·ú¼×»ù)±½»ù]-3-[(4-·ú±½»ù)»Çõ£»£»£»ù]-2-ôÇ»ù-2-¼×»ù±ûõ£°·
»¯Ñ§½á¹¹Ê½£º

·Ö×Óʽ£ºC18H14F4N2O4S
·Ö×ÓÁ¿£º430.37
¡¾ÐÔ×´¡¿±¾Æ·ÄÚÈÝÎïΪ°×É«»òÀà°×É«¿ÅÁ£»£»£»ò·ÛÄ©¡£¡£¡£¡£¡£¡£
¡¾Ë³Ó¦Ö¢¡¿1¡¢50mgÖðÈÕ£ºÓë´Ù»ÆÌåÌìÉúËØÊͷż¤ËØ(LHRH)ÀàËÆÎï»òÍâ¿ÆØºÍèÇгýÊõÁªºÏÓ¦ÓÃÓÚÍíÆÚǰÏßÏÙ°©µÄÖÎÁÆ¡£¡£¡£¡£¡£¡£2¡¢150mgÖðÈÕ£ºÓÃÓÚÖÎÁƾֲ¿ÍíÆÚ¡¢ÎÞÔ¶´¦×ªÒƵÄǰÏßÏÙ°©»¼Õߣ¬£¬ÕâЩ»¼Õß²»ÏàÒË»ò²»¿Ï½ÓÊÜÍâ¿ÆÈ¥ÊÆÊõ»òÆäËûÄÚ¿ÆÖÎÁÆ¡£¡£¡£¡£¡£¡£
¡¾¹æ¸ñ¡¿50mg
¡¾Ó÷¨ÓÃÁ¿¡¿50mgÖðÈÕ£ºÓë´Ù»ÆÌåÌìÉúËØÊͷż¤ËØ(LHRH)ÀàËÆÎï»òÍâ¿ÆØºÍèÇгýÊõÁªºÏÓ¦ÓÃÓÚÍíÆÚǰÏßÏÙ°©µÄÖÎÁÆ¡£¡£¡£¡£¡£¡£³ÉÈË£º³ÉÄêÄÐÐÔ°üÀ¨ÍíÄêÈË£¬£¬¿Ú·þ£¬£¬Ò»ÌìÒ»Á£(50mg)£¬£¬Ò»ÌìÒ»´Î£¬£¬Óñ¾Æ·ÖÎÁÆÓ¦ÔÚ×îÏÈÓÃLHRHÀàËÆÎïÖÎÁÆÖ®Ç°ÖÁÉÙ3Ìì×îÏÈ£¬£¬»òÓëÍâ¿ÆØºÍèÇгýÊõÖÎÁÆÍ¬Ê±×îÏÈ¡£¡£¡£¡£¡£¡£¶ùͯ£º±¾Æ·½ûÓÃÓÚ¶ùͯ¡£¡£¡£¡£¡£¡£ÉöË𺦣º¹ØÓÚÉöË𺦵IJ¡ÈËÎÞÐèµ÷½â¼ÁÁ¿¡£¡£¡£¡£¡£¡£¸ÎË𺦣º¹ØÓÚÇá¶È¸ÎË𺦵IJ¡ÈËÎÞÐèµ÷½â¼ÁÁ¿£¬£¬ÖÐÖØ¶È¸ÎËðÉ˵IJ¡ÈË¿ÉÄܱ¬·¢Ò©ÎïÐî»ý(¼û¡¾×¢ÖØÊÂÏî¡¿)¡£¡£¡£¡£¡£¡£150mgÖðÈÕ£ºÓÃÓÚÖÎÁƾֲ¿ÍíÆÚ¡¢ÎÞÔ¶´¦×ªÒƵÄǰÏßÏÙ°©»¼Õߣ¬£¬ÕâЩ»¼Õß²»ÏàÒË»ò²»¿Ï½ÓÊÜÍâ¿ÆÈ¥ÊÆÊõ»òÆäËûÄÚ¿ÆÖÎÁÆ¡£¡£¡£¡£¡£¡£³ÉÄêÄÐÐÔ°üÀ¨ÍíÄêÈË£º¿Ú·þ£¬£¬Ò»ÌìÒ»´Î£¬£¬Ò»´ÎÈýÁ£50mg½ºÄÒ¼Á¡£¡£¡£¡£¡£¡£±¾Æ·Ó¦³ÖÐø·þÓÃÖÁÉÙÁ½Äê»òµ½¼²²¡Ï£ÍûΪֹ¡£¡£¡£¡£¡£¡£ÉöË𺦣º¹ØÓÚÉöË𺦵IJ¡ÈËÎÞÐèµ÷½â¼ÁÁ¿¡£¡£¡£¡£¡£¡£¸ÎË𺦣º¹ØÓÚÇá¶È¸ÎË𺦵IJ¡ÈËÎÞÐèµ÷½â¼ÁÁ¿£¬£¬ÖÐÖØ¶È¸ÎËðÉ˵IJ¡ÈË¿ÉÄܱ¬·¢Ò©ÎïÐî»ý(¼û¡¾×¢ÖØÊÂÏî¡¿)¡£¡£¡£¡£¡£¡£
¡¾²»Á¼·´Ó³)¡¿1¡¢50mgÖðÈÕ£¬£¬ÓÃÓÚÓë´Ù»ÆÌåÌìÉúËØÊͷż¤ËØ(LHRH)ÀàËÆÎï»òÍâ¿ÆØºÍèÇгýÊõÁªºÏÓ¦ÓÃÓÚÍíÆÚǰÏßÏÙ°©µÄÖÎÁÆ£º
±¾½ÚÖеIJ»Á¼·´Ó³½ç˵ÈçÏ£ºÊ®·Ö³£¼û(¡Ý1/10)£»£»£»³£¼û(¡Ý1/100ÇÒ(1/10)£»£»£»Å¼¼û(¡Ý1/1£¬£¬000ÇÒ<1/100)©rÓÐÊý(¡Ý1/10£¬£¬000ÇÒ<(1/1£¬£¬000)£»£»£»Ê®·ÖÓÐÊý(<1/10£¬£¬000)£»£»£»Î´Öª(²»¿Éƾ֤ÒÑÓÐÊý¾ÝÆÀ¹À)¡£¡£¡£¡£¡£¡£
2)150mgÖðÈÕÓÃÓÚÖÎÁƾֲ¿ÍíÆÚ¡¢ÎÞÔ¶´¦×ªÒƵÄǰÏßÏÙ°©»¼Õߣ¬£¬ÕâЩ»¼Õß²»ÏàÒË»ò²»¿Ï½ÓÊÜÍâ¿ÆÈ¥ÊÆÊõ»òÆäËûÄÚ¿ÆÖÎÁÆ£º
±¾½ÚÖеIJ»Á¼·´Ó³½ç˵ÈçÏ£ºÊ®·Ö³£¼û(¡Ý1/10)£»£»£»³£¼û(>1/100ÇÒ<1/10)£»£»£»Å¼¼û(¡Ý1£¬£¬000ÇÒ<1/100)£¬£¬ÓÐÊý(¡Ý1/10£¬£¬000ÇÒ(<1/1£¬£¬000)£»£»£»Ê®·ÖÓÐÊý(<1/10£¬£¬000)£»£»£»Î´Öª(²»¿Éƾ֤ÒÑÓÐÊý¾ÝÆÀ¹À)¡£¡£¡£¡£¡£¡£

1¡¢¸Î¹¦¸Ä±äº±ÓÐÑÏÖØÇéÐΣ¬£¬ÕâЩ¸Ä±ä¶àΪһ¹ýÐԵ쬣¬¼ÌÐøÖÎÁÆ»òÖÐÖ¹ÖÎÁƾù¿ÉÖð½¥ÏûÍË»ò¸ÄÉÆ¡£¡£¡£¡£¡£¡£
2¡¢ÔÚÉóºËÉÏÊкóÊý¾ÝºóÁÐΪҩÎï²»Á¼·´Ó³¡£¡£¡£¡£¡£¡£Æ¾Ö¤¿ª·ÅÐÔEPCÑо¿Öб¾Æ·150mgÖÎÁÆ×黼Õß±¨¸æµÄ¸Î¹¦Ð§Ë¥½ß²»Á¼ÊÂÎñ±¬·¢ÂÊ£¬£¬È·¶¨±¬·¢ÆµÂÊ¡£¡£¡£¡£¡£¡£
3¡¢¿ÉËæØºÍèÇгýÊõ¼õÇá¡£¡£¡£¡£¡£¡£
4¡¢ÔÚÓÃLHRHÀàËÆÎïÓ뿹ÐÛ¼¤ËØÖÎÁÆÇ°ÏßÏÙ°©µÄÒ©ÎïÊ¢Ðв¡Ñ§Ñо¿ÖÐÊӲ쵽£¬£¬µ±Ê¹Óñ¾Æ·50mgÓëLHRHÀàËÆÎïÁªÓÃʱ·çÏÕËÆºõÔöÌí£¬£¬µ«±¾Æ·150mgµ¥¶ÀÓÃÓÚÖÎÁÆÇ°ÏßÏÙ°©Ê±·çÏÕÎÞÏÔ×ÅÔöÌí¡£¡£¡£¡£¡£¡£
5¡¢ÔÚÉóºËÉÏÊкóÊý¾ÝºóÁÐΪҩÎï²»Á¼·´Ó³¡£¡£¡£¡£¡£¡£Æ¾Ö¤EPCÑо¿Öб¾Æ·150mgËæ»úÖÎÁƽ׶α¨¸æµÄ¼äÖÊÐԷβ¡²»Á¼ÊÂÎñ±¬·¢ÂÊ£¬£¬È·¶¨±¬·¢ÆµÂÊ¡£¡£¡£¡£¡£¡£

1¡¢¸Î¹¦¸Ä±äº±ÓÐÑÏÖØÇéÐΣ¬£¬ÕâЩ¸Ä±ä¶àΪһ¹ýÐԵ쬣¬¼ÌÐøÖÎÁÆ»òÖÐÖ¹ÖÎÁƾù¿ÉÖð½¥ÏûÍË»ò¸ÄÉÆ¡£¡£¡£¡£¡£¡£
2¡¢´ó´ó¶¼½ÓÊܱ¾Æ·150mgµ¥Ò©ÖÎÁƵϼÕß±¨¸æÄÐ×ÓÈéÏÙ·¢ÓýºÍ/»òÈé·¿ÌÛÍ´¡£¡£¡£¡£¡£¡£Ñо¿ÖУ¬£¬5%»¼ÕßµÄÉÏÊöÖ¢×´½ÏÑÏÖØ¡£¡£¡£¡£¡£¡£ÖÎÁÆ×èÖ¹ºó£¬£¬ÓÈÆäÊÇÑÓÉìÖÎÁƺ󣬣¬ÄÐ×ÓÈéÏÙ·¢ÓýÎÞ·¨×ÔÐлº½â¡£¡£¡£¡£¡£¡£
3¡¢ÒÀ¾ÝEPCÑо¿ÖнÓÄɵıàÂë¹æÔò£¬£¬¡°Æ¤·ô¸ÉÔ²»Á¼ÊÂÎñ±àÂëΪCOSTARTÊõÓïϵġ°Æ¤Õ¡£¡£¡£¡£¡£¡£Òò´Ë£¬£¬ÎÞ·¨È·¶¨±¾Æ·150mg¼ÁÁ¿µÄµ¥¸ö±¬·¢ÆµÂÊÖֱ𣬣¬¿ÉÊÇ£¬£¬¼ÙÉèÓë50mg¼ÁÁ¿µÄ±¬·¢ÆµÂÊÏàͬ¡£¡£¡£¡£¡£¡£
4¡¢ÔÚÉóºËÉÏÊкóÊý¾ÝºóÁÐΪҩÎï²»Á¼·´Ó³¡£¡£¡£¡£¡£¡£Æ¾Ö¤EPCÑо¿Öб¾Æ·150mgÖÎÁÆ×黼Õß±¨¸æµÄ¸Î¹¦Ð§Ë¥½ß²»Á¼ÊÂÎñ±¬·¢ÂÊ£¬£¬È·¶¨±¬·¢ÆµÂÊ¡£¡£¡£¡£¡£¡£
5¡¢ÔÚÉóºËÉÏÊкóÊý¾ÝºóÁÐΪҩÎï²»Á¼·´Ó³¡£¡£¡£¡£¡£¡£Æ¾Ö¤EPCÑо¿Öб¾Æ·150mgËæ»úÖÎÁƽ׶α¨¸æµÄ¼äÖÊÐԷβ¡²»Á¼ÊÂÎñ±¬·¢ÂÊ£¬£¬È·¶¨±¬·¢ÆµÂÊ¡£¡£¡£¡£¡£¡£
PTºÍINRÑÓÉì
ÔÚÉÏÊкó¼à²âÖÐÒÑ·¢Ã÷ÓÉÓÚÏã¶¹ËØ¿¹Äý¼ÁÓ뱾Ʒ֮¼äµÄÏ໥×÷Ó㬣¬¿Éµ¼ÖÂPTºÍINRÑÓÉ죬£¬ÉÏÊкóÊý¾Ý±¨µÀÓгöѪ·çÏÕ(¼û¡¾×¢ÖØÊÂÏî¡¿ºÍ¡¾Ò©ÎïÏ໥×÷Óá¿)¡£¡£¡£¡£¡£¡£
ÒÉËÆ²»Á¼·´Ó³±¨¸æ
Ò©Æ·»ñÅúºóÉϱ¨ÒÉËÆ²»Á¼·´Ó³ºÜÊÇÖ÷Òª¡£¡£¡£¡£¡£¡£Ëü¿ÉÒÔ³ÖÐø¼à¿ØÒ©Æ·µÄÀûÒæ/·çÏÕÆ½ºâ¡£¡£¡£¡£¡£¡£Ò©Æ·Éú²úÆóÒµ¡¢Ä±»®ÆóÒµºÍÒ½ÁÆ»ú¹¹Ó¦µ±Í¨¹ý¹ú¼ÒÒ©Æ·²»Á¼·´Ó³¼à²âϵͳʵʱÉϱ¨¡£¡£¡£¡£¡£¡£
¡¾½û¼É¡¿
±¾Æ·½ûÓÃÓÚ¸¾Å®ºÍ¶ùͯ(¼û¡¾Ôи¾¼°²¸ÈéÆÚ¸¾Å®ÓÃÒ©¡¿½Ú)¡£¡£¡£¡£¡£¡£
±¾Æ·²»¿ÉÓÃÓÚ¶Ô±¾Æ·»îÐÔÒòËØ»òí§ÒâÒ»ÖÖ¸¨ÁϹýÃôµÄ²¡ÈË¡£¡£¡£¡£¡£¡£
±¾Æ·²»¿ÉÓëÌØ·ÇÄǶ¨£¬£¬°¢Ë¾ßäßò»òÎ÷ɳ±ÈÀûÁªºÏʹÓÃ(¼û¡¾Ò©ÎïÏ໥×÷Óá¿)¡£¡£¡£¡£¡£¡£
¡¾×¢ÖØÊÂÏî¡¿
ÖÎÁÆ×îÏÈʱӦ½ÓÊÜרҵÈËÊ¿µÄÖ±½Ó¼àÊÓ¡£¡£¡£¡£¡£¡£
±¾Æ·ÆÕ±éÔÚ¸ÎÔà´úл¡£¡£¡£¡£¡£¡£Êý¾ÝÅú×¢ÑÏÖØ¸ÎË𺦵IJ¡ÈËÒ©Îïɨ³ý¿ÉÄÜ»á¼õÂý£¬£¬ÓÉ´Ë¿ÉÄܵ¼ÖÂÐî»ý¡£¡£¡£¡£¡£¡£ÒÔÊDZ¾Æ·¶ÔÓÐÖС¢ÖضȸÎË𺦵IJ¡ÈËÓ¦É÷Óᣡ£¡£¡£¡£¡£
ÔÚ±¾Æ·ÉÏÊкóʹÓÃÖÐÓб¨µÀÒòÑÏÖØµÄ¸ÎËðÉË(¸ÎË¥½ß)µ¼ÖÂéæÃü»òסԺµÄ²¡Àý(¼û¡¾²»Á¼·´Ó³¡¿)¡£¡£¡£¡£¡£¡£ÕâЩ¸Î¶¾ÐÔͨ³£±¬·¢ÔÚÖÎÁÆ×î³õµÄ3-4¸öÔ¡£¡£¡£¡£¡£¡£ÔÚ±ÈÕÕÁÙ´²ÊÔÑéÖÐԼĪÓÐ1%µÄ»¼ÕßÒò¸ÎÑ×»òÏÔ×ŵĸÎøÉý¸ß×èÖ¹ÓÃÒ©¡£¡£¡£¡£¡£¡£
ÔÚ×îÏÈʹÓñ¾Æ·ÖÎÁÆÇ°Ó¦µ±¼ì²âѪÇåת°±Ã¸Ë®Æ½£¬£¬ÔÚÖÎÁÆ×î³õ4¸öÔÂÒÔ¼°Ö®ºó¾ùÓ¦°´Ò»¶¨¾àÀë°´ÆÚ¼ì²â¡£¡£¡£¡£¡£¡£ÈôÊÇÓÐÌáÐѸι¦Ð§²»È«µÄÁÙ´²Ö¢×´»òÌåÕ÷·ºÆð£¬£¬Èç¶ñÐÄ¡¢ÍÂÄæ¡¢¸¹Í´¡¢·¦Á¦¡¢Ñáʳ¡¢Á÷¸ÐÑùÖ¢×´¡¢ºÚÄò¡¢»Æðã¡¢»òÓÒÉϸ¹´¥Í´µÈ£¬£¬Ó¦Á¬Ã¦¼ì²âѪÇåת°±Ã¸Ë®Æ½£¬£¬ÌØÊâÊÇALT¡£¡£¡£¡£¡£¡£ÈκÎʱ¼ä»¼Õß·ºÆð»Æð㣬£¬»òÕßALTÉý¸ßÁè¼ÝÕý³£ÖµÉÏÏÞ2±¶£¬£¬Ó¦Á¬Ã¦Í£Óñ¾Æ·£¬£¬²¢Ëæ·Ã¼à²â¸Î¹¦Ð§¡£¡£¡£¡£¡£¡£
ÔÚ½ÓÊÜLHERI ¼¤¶¯¼ÁµÄÄÐÐÔÖÐÊӲ쵽ÌÇÄÍÁ¿½µµÍ¡£¡£¡£¡£¡£¡£¹ØÓÚ×Ô¼º»¼ÓÐÌÇÄò²¡µÄ»¼ÕßÖУ¬£¬Õâ¿ÉÄÜÌåÏÖΪÌÇÄò²¡»ò¸ßѪÌDz»¿ÉÓÅÒì¿ØÖÆ¡£¡£¡£¡£¡£¡£Òò´ËӦ˼Á¿¶Ô½ÓÊܱ¾Æ·ÓëLHRH¼¤¶¯¼ÁÁªºÏÖÎÁƵϼÕß¼à²âѪÌÇ¡£¡£¡£¡£¡£¡£
±¾Æ·ÏÔʾÒÖÖÆÏ¸°ûÉ«ËØP450(CYP3A4)»îÐÔ£¬£¬Òò´Ëµ±ÓëÖ÷ÒªÓÉCYP3A4´úлµÄÒ©ÎïÁªºÏÓ¦ÓÃʱӦÉóÉ÷(¼û¡¾½û¼É¡¿ºÍ¡¾Ò©ÎïÏ໥×÷Óá¿)¡£¡£¡£¡£¡£¡£
ÓÐÒÅ´«ÐÔ°ëÈéÌDz»ÄÍÊÜ¡¢LappÈéÌÇøȱ·¦Ö¢»òÆÏÌÑÌǨC°ëÈéÌÇÎüÊÕÕϰµÄ»¼Õß²»µÃ·þÓñ¾Æ·¡£¡£¡£¡£¡£¡£
ÔÚÖðÈÕ150mgÓÃÓÚÖÎÁƾֲ¿ÍíÆÚ¡¢ÎÞÔ¶´¦×ªÒƵÄǰÏßÏÙ°©Ê±£¬£¬¹ØÓÚ·ºÆð¿Í¹Û¼²²¡Ï£Íû°éÓÐǰÏßÏÙÌØÒìÐÔ¿¹Ô(PSA)Éý¸ßµÄ»¼Õߣ¬£¬Ó¦Ë¼Á¿×èÖ¹ÓÃÒ©¡£¡£¡£¡£¡£¡£
ÓÐÊýÇéÐÎÏ£¬£¬·þÓñ¾Æ·150mgµÄ»¼Õß±¨¸æ¹âÃô·´Ó³¡£¡£¡£¡£¡£¡£Ó¦¼û¸æ»¼Õß·þÓñ¾Æ·150mgʱ´ú×èÖ¹Ö±½Ó̻¶ÓÚ¹ýÇ¿µÄÑô¹â»ò×ÏÍâÏßÏ£¬£¬¿É˼Á¿Í¿Ä¨·Àɹ˪¡£¡£¡£¡£¡£¡£Èç¹âÃô·´Ó³³ÖÐøÊ±¼ä½Ï³¤ºÍ/»ò½ÏÑÏÖØ£¬£¬Ó¦µ±¶ÔÖ¢ÖÎÁÆ¡£¡£¡£¡£¡£¡£
ÐÛ¼¤Ëذþ¶áÖÎÁÆ¿ÉÄÜ»áÑÓÉìQT¼äÆÚ¡£¡£¡£¡£¡£¡£
È综Õß¾ßÓÐQT¼äÆÚÑÓÉ첡ʷ£¬£¬»ò¾ßÓÐQT¼äÆÚÑÓÉìΣÏÕÒòËØ£¬£¬ºÍÕýÔÚ½ÓÊÜ¿ÉÄÜ»áÑÓÉìQT¼äÆÚµÄÒ©ÎïÖÎÁÆ(¼û¡¾Ò©ÎïÏ໥×÷Óá¿)£¬£¬Ò½ÉúÓ¦ÆÀ¹À»ñÒæ-·çÏձȣ¬£¬°üÀ¨ÔÚ×îÏÈʹÓñ¾Æ·Ç°ÆÀ¹À¼â¶ËŤתÐÍÊÒÐÔÐ͝¹ýËٵĿÉÄÜÐÔ¡£¡£¡£¡£¡£¡£
¿¹ÐÛ¼¤ËØÖÎÁÆ¿ÉÄÜ»áÒýÆð¾«×ÓµÄÐÎ̬¸Ä±ä¡£¡£¡£¡£¡£¡£ËäÈ»ÉÐδÆÀ¹À±È¿¨Â³°·¶Ô¾«×ÓÐÎ̬µÄÓ°Ï죬£¬ÇÒ½ÓÊܱ¾Æ·ÖÎÁƵϼÕßÉÐ䱨¸æ´ËÀàת±ä£¬£¬µ«»¼ÕߺÍ/»òÆäÅóÙÔÚ±¾Æ·ÖÎÁÆÊ±´úºÍÖÎÁƺó130ÌìÄÚÓ¦½ÓÄɳä·ÖµÄ±ÜÔв½·¥¡£¡£¡£¡£¡£¡£
ÔÚ½ÓÊܱ¾Æ·ÖÎÁƵϼÕßÖÐÓб¨µÀÏã¶¹ËØ¿¹Äý×÷ÓõÄÔöǿЧӦ£¬£¬Õâ¿ÉÄܵ¼ÖÂÄýѪøÔʱ¼ä(PT)ÑÓÉìºÍ¹ú¼Ê±ê×¼»¯±ÈÂÊ(INB)ÔöÌí¡£¡£¡£¡£¡£¡£ÓÐЩ²¡ÀýÓë³öѪ·çÏÕÓйء£¡£¡£¡£¡£¡£Òò´Ë£¬£¬½¨ÒéÇ×½ü¼à²âPT/INR£¬£¬²¢Ë¼Á¿µ÷½â¿¹Äý¼Á¼ÁÁ¿(¼û¡¾²»Á¼·´Ó³¡¿ºÍ¡¾Ò©ÎïÏ໥×÷Óá¿)¡£¡£¡£¡£¡£¡£
¶Ô¼ÝÊ»ºÍ²Ù×÷»úеÄÜÁ¦µÄÓ°Ïì
±¾Æ·²»»áÓ°Ï첡È˼ÝÊ»¼°²Ù×÷»úеµÄÄÜÁ¦¡£¡£¡£¡£¡£¡£µ«Ó¦×¢ÖØ£¬£¬ÒòÎÞÒâ¿ÉÄ᷺ܻÆðÊÈ˯£¬£¬Óйý´ËÀà×÷ÓõIJ¡ÈËÓ¦ÓèÒÔ×¢ÖØ¡£¡£¡£¡£¡£¡£
¡¾Ôи¾¼°²¸ÈéÆÚ¸¾Å®ÓÃÒ©¡¿ÈÑÉ±È¿¨Â³°·½ûÓÃÓÚÅ®ÐÔ»¼Õߣ¬£¬Ôи¾ÑϽûʹÓÃ(¼û¡¾½û¼É¡¿)¡£¡£¡£¡£¡£¡£²¸È飺²¸ÈéÆÚ½ûÓñȿ¨Â³°·¡£¡£¡£¡£¡£¡£ÉúÓýÁ¦£ºÔÚ¶¯ÎïÑо¿ÖÐÊӲ쵽ÐÛÐÔÉúÓýÁ¦µÄ¿ÉÄæÐÔËðÉË(¼û¡¾Ò©Àí¶¾Àí¡¿)¡£¡£¡£¡£¡£¡£¹ÊÍÆ¶ÏÄÐÐÔ±£´æµÍÉúÓýÁ¦ÆÚ»òÎÞÉúÓýÁ¦ÆÚ¡£¡£¡£¡£¡£¡£
¡¾¶ùͯÓÃÒ©¡¿±¾Æ·½ûÓÃÓÚ¶ùͯ¡£¡£¡£¡£¡£¡£Çë°Ý¼û¡¾Ó÷¨ÓÃÁ¿¡¿²¿·ÖµÄÏêϸÐÎò¡£¡£¡£¡£¡£¡£
¡¾ÍíÄêÓÃÒ©¡¿Çë°Ý¼û¡¾Ó÷¨ÓÃÁ¿¡¿²¿·ÖµÄÏêϸÐÎò¡£¡£¡£¡£¡£¡£
¡¾Ò©ÎïÏ໥×÷Óá¿
±¾Æ·ÓëLHRHÀàËÆÎïÖ®¼äÎÞÈκÎҩЧѧ»òÒ©´ú¶¯Á¦Ñ§·½ÃæµÄÏ໥×÷Óᣡ£¡£¡£¡£¡£
ÌåÍâÊÔÑéÏÔʾR-±È¿¨Â³°·ÊÇCYP3A4µÄÒÖÖÆ¼Á£¬£¬¶ÔCYP2C9£¬£¬2C19ºÍ2D6µÄ»îÐÔÓнÏСµÄÒÖÖÆ×÷Óᣡ£¡£¡£¡£¡£
ËäÈ»ÔÚÒÔ°²Ìæ±ÈÁÖΪϸ°ûÉ«ËØP450(CP)»îÐÔ±ê¼ÇÎïµÄÁÙ´²Ñо¿ÖÐδ·¢Ã÷Ó뱾Ʒ֮¼äDZÔÚÒ©ÎïÏ໥×÷ÓõÄÖ¤¾Ý£¬£¬µ«ÔÚÁªºÏʹÓñ¾Æ·28Ììºó£¬£¬Æ½¾ùßä´ïßòÂØÌ»Â¶Ö鯽(AUC)ÔöÌíÁË80%¡£¡£¡£¡£¡£¡£¹ØÓÚÖÎÁÆÖ¸Êý¹æÄ£Ð¡µÄÒ©Î£¬¸ÃÔöÌíˮƽ¿É¾ßÓÐÏà¹ØÐÔ¡£¡£¡£¡£¡£¡£Òò´Ë£¬£¬½û¼ÉÁªºÏʹÓÃÌØ·ÇÄǶ¨£¬£¬°¢Ë¾ßäßò»òÎ÷ɳ±ÈÀû(¼û¡¾½û¼É¡¿)£¬£¬ÇÒµ±±¾Æ·Óë»·æß¾úËØºÍ¸ÆÍ¨µÀ×èÖͼÁÁªºÏÓ¦ÓÃʱӦÉóÉ÷¡£¡£¡£¡£¡£¡£ÓÈÆäµ±·ºÆðÔöÌíҩЧ»òÒ©Îï²»Á¼·´Ó³¼£Ïóʱ£¬£¬¿ÉÄÜÐèÒª¼õµÍÕâЩҩÎïµÄ¼ÁÁ¿¡£¡£¡£¡£¡£¡£¶Ô»·æß¾úËØ£¬£¬ÍƼöÔÚ±¾Æ·ÖÎÁÆ×îÏÈ»ò¿¢ÊºóÇ×½ü¼à²âѪ½¬Å¨¶ÈºÍÁÙ´²×´Ì¬¡£¡£¡£¡£¡£¡£
µ±±¾Æ·ÓëÒÖÖÆÒ©ÎïÑõ»¯µÄÆäËûÒ©Î£¬ÈçÎ÷ßäÌæ¶¡ºÍͪ¿µßòͬʱʹÓÃʱӦÉóÉ÷¡£¡£¡£¡£¡£¡£ÀíÂÛÉÏ£¬£¬ÕâÑù¿ÉÒÔÒýÆð±¾Æ·Ñª½¬Å¨¶ÈÔöÌí£¬£¬´Ó¶øÀíÂÛÉÏÔöÌíÒ©ÎïµÄ¸±×÷Óᣡ£¡£¡£¡£¡£
ÌåÍâÑо¿Åú×¢±¾Æ·¿ÉÒÔÓëÏã¶¹ËØÀ࿹Äý¼Á£¬£¬È磺»ª·¨ÁÖ£¬£¬¾ºÕùÆäÂѰ×Á¬Ïµµã¡£¡£¡£¡£¡£¡£ÒÑÓлª·¨ÁÖºÍÆäËûÏã¶¹ËØÀ࿹Äý¼ÁºÍ±¾Æ·ÁªºÏʹÓÃʱ¿¹Äý×÷ÓÃÔöÌíµÄ±¨µÀ¡£¡£¡£¡£¡£¡£Òò´Ë½¨ÒéÔںϲ¢½ÓÊÜÏã¶¹ËØÀ࿹Äý¼ÁºÍ±È¿¨Â³°·ÖÎÁƵIJ¡ÈËÖУ¬£¬Ó¦Ç×½ü¼à²âPTºÍINR£¬£¬²¢Ë¼Á¿¿ÉÄÜÐèÒªµ÷½â¿¹Äý¼ÁµÄ¼ÁÁ¿(¼û¡¾²»Á¼·´Ó³¡¿ºÍ¡¾×¢ÖØÊÂÏî¡¿)¡£¡£¡£¡£¡£¡£
ÓÉÓÚÐÛ¼¤Ëذþ¶áÖÎÁÆ¿ÉÄÜ»áÑÓÉìQT¼äÆÚ£¬£¬Ó¦¶Ô±¾Æ·ÓëÒÑÖª»áÑÓÉìQT¼äÆÚ»òÄÜÓÕµ¼¼â¶ËŤתÐÍÊÒÐÔÐ͝¹ýËÙµÄÒ©ÎïµÄºÏ²¢ÓÃÒ©¾ÙÐÐ×ÐϸÆÀ¼Û£¬£¬ÈçIAÀà(Èç¿üÄá¶¡¡¢±ûßÁ°·)»òIIIÀà(Èç°·µâͪ¡¢Ë÷ËûÂå¶û¡¢¶à·ÇÀûÌØ¡¢ÒÁ²¼ÀûÌØ)¿¹ÐÄÂÉʧ³£Ò©¡¢ÃÀɳͪ¡¢ÄªÎ÷ɳÐÇ¡¢¿¹¾«Éñ²¡Ò©µÈ(¼û¡¾×¢ÖØÊÂÏî¡¿)¡£¡£¡£¡£¡£¡£
¶ùͯÈËȺ£º½öÔÚ³ÉÈËÖоÙÐйýÏ໥×÷ÓÃÑо¿¡£¡£¡£¡£¡£¡£
¡¾Ò©Îï¹ýÁ¿¡¿
ûÓÐÈËÀà¹ýÁ¿µÄÂÄÀú£¬£¬Ã»ÓÐÌØÐ§µÄ½âÒ©£¬£¬Ó¦¸Ã¶ÔÖ¢ÖÎÁÆ¡£¡£¡£¡£¡£¡£Í¸Îö¿ÉÄÜûÓÐ×ÊÖú£¬£¬ÓÉÓÚ±¾Æ·ÓëÂѰ׸߶ÈÁ¬ÏµÇÒÔÚÄòÒºÖÐÒÔ·ÇÕæÏàÉøÍ¸¡£¡£¡£¡£¡£¡£µ«Ò»°ãµÄÖ§³ÖÁÆ·¨ÊÇÐèÒªµÄ£¬£¬Õâ°üÀ¨ÉúÃüÌåÕ÷µÄÇ×½ü¼à²â¡£¡£¡£¡£¡£¡£
¡¾Ò©Àí¶¾Àí¡¿
Ò©Àí×÷ÓÃ
±È¿¨Â³°·ÊôÓÚ·ÇçÞÌåÀàÐÛ¼¤ËØÊÜÌåÒÖÖÆ¼Á£¬£¬¿Éͨ¹ýÓë°Ð×éÖ¯ÖеÄϸ°ûÖÊÐÛÐÔ¼¤ËØÊÜÌåÁ¬Ïµ£¬£¬ÍêÈ«ÒÖÖÆÐÛÐÔ¼¤ËصÄ×÷Óᣡ£¡£¡£¡£¡£ÖкÍÐÛÐÔ¼¤ËغÍ/»òÏû³ýÐÛÐÔ¼¤ËØÈªÔ´¿É¶ÔÐÛÐÔ¼¤ËØÃô¸ÐµÄǰÏßÏÙ°©ÆðÖÎÁÆ×÷Óᣡ£¡£¡£¡£¡£
µ±±È¿¨Â³°·Óë´Ù»ÆÌå¼¤ËØÊͷż¤ËØ(LHRE)ÀàËÆÎïÁªºÏÖÎÁÆÊ±£¬£¬²»»áÓ°ÏìÓÉLHERHÀàËÆÎﱬ·¢µÄ¶ÔѪÇåØºÍªµÄÒÖÖÆ×÷Óᣡ£¡£¡£¡£¡£ÔÚµ¥¶ÀʹÓñȿ¨Â³°·ÖÎÁÆÇ°ÏßÏÙ°©µÄÁÙ´²ÊÔÑéÖУ¬£¬¿ÉÊӲ쵽ѪÇåØºÍªºÍ´Æ¶þ´¼µÄÉý¸ß¡£¡£¡£¡£¡£¡£
ÔÚ½ÓÊܱȿ¨Â³°·ºÍLHRHÀàËÆÎïÖÎÁÆ£¬£¬ºóÒòǰÏßÏÙ°©Ï£Íûµ¼ÖÂÍ£Óñȿ¨Â³°·µÄÑÇ×黼ÕßÖУ¬£¬¿ÉÄÜ»áÒýÆðǰÏßÏÙÌØÒìÐÔ¿¹Ô(PSA)ïÔ̺Í/»ò¿¹ÐÛÐÔ¼¤Ëس·Ò©ÐÔ×ÛºÏÕ÷¡£¡£¡£¡£¡£¡£
¶¾ÀíÑо¿
ÒÅ´«¶¾ÐÔ
±È¿¨Â³°·½Íĸ»ùÒòÍ»±äÊÔÑé¡¢AmesÊÔÑé¡¢CHO/HGPRT»ùÒòÍ»±äÊÔÑé¡¢ÈËÁܰÍϸ°ûÒÅ´«Ñ§ÊÔÑ顢СÊó΢ºËÊÔÑé¡¢´óÊó¹ÇËèϸ°ûÒÅ´«Ñ§ÊÔÑéЧ¹ûΪÒõÐÔ¡£¡£¡£¡£¡£¡£
ÉúÖ³¶¾ÐÔ
ÖØ¸´¸øÒ©¶¾ÐÔÑо¿ÏÔʾ£¬£¬ÔÚËùÓÐÊÜÊÔ¶¯ÎïÖÖÊô¾ù¿É¼ûغÍèÇúϸ¾«¹ÜήËõ£¬£¬ÌáÐѱȿ¨Â³°·µÄ¿¹ÐÛ¼¤ËØÐ§Ó¦¡£¡£¡£¡£¡£¡£´óÊó6¸öÔºÍ12¸öÔÂÖØ¸´¸øÒ©¶¾ÐÔÊÔÑ飬£¬ÔÚԼΪÈËÓÃÍÆ¼ö¼ÁÁ¿Ì»Â¶Á¿µÄ2±¶Ï·ºÆðغÍèήËõ¡£¡£¡£¡£¡£¡£È®12¸öÔÂÖØ¸´¸øÒ©¶¾ÐÔÊÔÑ飬£¬ÔÚԼΪÈËÓÃÍÆ¼ö¼ÁÁ¿Ì»Â¶Á¿µÄ7±¶Ï·ºÆðغÍèήËõ¡£¡£¡£¡£¡£¡£
ÐÛÐÔ´óÊó¸øÓè±È¿¨Â³°·250mg/kg/Ìì(ԼΪÈËÓÃÍÆ¼ö¼ÁÁ¿Ì»Â¶Á¿µÄ2±¶)£¬£¬Ê״ν»ÅäµÄ½»Åä¾àÀëºÍ½»ÅäÀÖ³Éʱ³¤ÔöÌí£¬£¬µ«½»ÅäÀֳɺó¶ÔÉúÓýÁ¦Î´¼ûÏÔ×ÅÓ°Ïì¡£¡£¡£¡£¡£¡£¸øÒ©11Öܺ󣬣¬ÕâЩ×÷Óþ7Öܿɻָ´¡£¡£¡£¡£¡£¡£
´ÆÐÔ´óÊó¸øÓè±È¿¨Â³°·1¡¢10¡¢250mg/kg/Ìì(ÂÔµÍÓÚÈËÓÃÍÆ¼ö¼ÁÁ¿Ì»Â¶Á¿µÄ2±¶)£¬£¬¿ÉÔöÌí·¢ÇéÖÜÆÚ²»¼ÍÂÉ£¬£¬µ«¶ÔÉúÓýÁ¦Î´¼ûÏÔ×ÅÓ°Ïì¡£¡£¡£¡£¡£¡£
³öÉúǰºó·¢Óý¶¾ÐÔÊÔÑéÖУ¬£¬´óÊó¸øÓè±È¿¨Â³°·10mg/kg/Ìì(ԼΪÈËÓÃÍÆ¼ö¼ÁÁ¿Ì»Â¶Á¿µÄ0.7±¶)¼°ÒÔÉϼÁÁ¿£¬£¬×Ó´ú´ÆÐÔ´óÊóµÄÈÑÉïÂÊïÔÌ¡£¡£¡£¡£¡£¡£ÈÑÉï´óÊó¸øÓè±È¿¨Â³°·10mg/kg/Ìì(ԼΪÈËÓÃÍÆ¼ö¼ÁÁ¿Ì»Â¶Á¿µÄ0.7±¶)µ¼ÖÂ×Ó´úÐÛÐÔ´óÊó´ÆÐÔ»¯£¬£¬¿É¼ûÄòµÀÏÂÁѼ°Ñôðô¡£¡£¡£¡£¡£¡£
ÅßÌ¥¨CÌ¥×з¢Óý¶¾ÐÔÊÔÑéÖУ¬£¬ÈÑÉï´óÊóÔÚÆ÷¹ÙÐÎ³ÉÆÚ(ÈÑÉïµÚ6-15Ìì)¸øÓè±È¿¨Â³°·10mg/kg/Ìì¼°ÒÔÉϼÁÁ¿(ԼΪÈËÓÃÍÆ¼ö¼ÁÁ¿Ì»Â¶Á¿µÄ0.7-2±¶)£¬£¬ÐÛÐÔÌ¥×зºÆð¸ØÖ³¾àÀëËõ¶Ì¡£¡£¡£¡£¡£¡£
³öÉúǰºó·¢Óý¶¾ÐÔÊÔÑéÖУ¬£¬´ÆÐÔ´óÊóÔÚÈÑÉïµÚ7-16Ìì¸øÒ©£¬£¬²¢¸§Óý×Ó´úÖÁÀëÈé¡£¡£¡£¡£¡£¡£´óÊó¸øÓè10mg/kg/Ìì(ԼΪÈËÓÃÍÆ¼ö¼ÁÁ¿Ì»Â¶Á¿µÄ0.7±¶)¼°ÒÔÉϼÁÁ¿£¬£¬ÐÛÐÔ×Ó´ú·ºÆð¸ØÖ³¾àÀëËõ¶Ì¡£¡£¡£¡£¡£¡£
ÔÚÁíÒ»Ïî³öÉúǰºó·¢Óý¶¾ÐÔÊÔÑéÖУ¬£¬´ÆÐÔ´óÊóÔÚÈÑÉïµÚ16ÌìÖÁ²¸ÈéÆÚ22Ìì¸øÒ©£¬£¬²¢¼ÌÐø¸§Óý×Ó´úÖÁÀëÈé¡£¡£¡£¡£¡£¡£Ç×´ú´ÆÐÔ´óÊóÔÚ250mg/kg/Ìì¼ÁÁ¿ÏÂ(ԼΪÈËÓÃÍÆ¼ö¼ÁÁ¿Ì»Â¶Á¿µÄ2±¶)£¬£¬²¸ÈéÆÚͬÎÑ×Ó´ú´æ»îÂʺÍÌåÖØ½µµÍ¡£¡£¡£¡£¡£¡£´óÊó¸øÓè10mg/kg/Ìì(ԼΪÈËÓÃÁÙ´²ÍƼö¼ÁÁ¿Ì»Â¶Á¿µÄ0.7±¶)¼°ÒÔÉϼÁÁ¿£¬£¬ÆäÐÛÐÔ×Ó´ú·ºÆð¸ØÖ³¾àÀëËõ¶Ì¡¢µÚ¶þÐÔÆ÷¹Ù½ÏС¡¢Òþغ¼°ÄòµÀÏÂÁÑ£¬£¬µ¼ÖÂÆä½»ÅäÄÜÁ¦ºÍÊÚÔÐÄÜÁ¦½µµÍ£¬£¬´ÆÐÔ×Ó´úÈÑÉïÂÊïÔÌ¡£¡£¡£¡£¡£¡£
Ö°©ÐÔ
ÔÚêòĵ´óÊóºÍСÊóÁ½ÄêÖ°©ÐÔÊÔÑ飬£¬¾¿Ú¸øÓè±È¿¨Â³°·5¡¢15¡¢75mg/kg/Ì죬£¬·ºÆð¶àÖÖÖ×Áö°ÐÆ÷¹ÙЧӦ£¬£¬ÕâЩÖ×ÁöÓÕ·¢Óë±È¿¨Â³°·µÄ¿¹ÐÛ¼¤ËØ×÷ÓÃÓйء£¡£¡£¡£¡£¡£ÐÛÐÔ´óÊóÔÚËùÓмÁÁ¿Ë®Æ½ÏÂ(5mg/kg/Ìì¼ÁÁ¿ÏÂÎÈ̬ѪҩŨ¶ÈԼΪÈËÓÃÍÆ¼ö¼ÁÁ¿Ì»Â¶Á¿µÄ0.7±¶)·ºÆðغÍèÁ¼ÐÔ¼äÖÊϸ°ûÁö£¬£¬´ÆÐÔ´óÊóÔÚ75mg /kg/Ìì¼ÁÁ¿ÏÂ(ԼΪÈËÓÃÍÆ¼ö¼ÁÁ¿Ì»Â¶Á¿µÄ1.5±¶)·ºÆð×Ó¹¬ÏÙ°©¡£¡£¡£¡£¡£¡£»£»£»¼ÕßÖÐÉÐδ·¢Ã÷غÍè¼äÖÊϸ°ûÔöÉú£¬£¬×Ó¹¬Ö×ÁöÓëÄ¿µÄ»¼ÕßȺÌåÎ޹ء£¡£¡£¡£¡£¡£
ÐÛÐÔСÊó¾¿Ú¸øÓè±È¿¨Â³°·75mg/kg/Ìì(ԼΪÈËÓÃÍÆ¼ö¼ÁÁ¿Ì»Â¶Á¿µÄ4±¶)£¬£¬ÒýÆð¸Îϸ°û°©±¬·¢ÂÊ΢Ôö¡£¡£¡£¡£¡£¡£´óÊó¾¿Ú¸øÓè±È¿¨Â³°·5mg/kg/Ìì(ԼΪÈËÓÃÍÆ¼ö¼ÁÁ¿Ì»Â¶Á¿µÄ0.7±¶£©¼°ÒÔÉϼÁÁ¿£¬£¬ÒýÆðÁ¼ÐÔ¼××´ÏÙÂËÅÝϸ°ûÏÙÁö±¬·¢ÂÊÔöÌí¡£¡£¡£¡£¡£¡£ÕâЩÖ×ÁöÓÕ·¢Ó붯Îï¶¾ÐÔÊÔÑéÖиÎøÓÕµ¼µÄ·ÇÖ×ÁöÓÕ·¢Ï£ÍûµÄ¸Ä±äÓйء£¡£¡£¡£¡£¡£ÔÚÈËÌåÖУ¬£¬ÉÐδ·¢Ã÷±È¿¨Â³°·¾ßÓÐøÓÕµ¼×÷Óᣡ£¡£¡£¡£¡£Î´ÌáÐѱȿ¨Â³°·¾ßÓÐÒÅ´«¶¾ÐÔÖ°©×÷ÓÃ
¡¾Ò©´ú¶¯Á¦Ñ§¡¿
ÎüÊÕ
±¾Æ·¾¿Ú·þÎüÊÕÓÅÒì¡£¡£¡£¡£¡£¡£Ã»ÓÐÖ¤¾ÝÅúעʳÎï¶ÔÆäÉúÎïʹÓöȷ½Ãæ±£´æÈκÎÁÙ´²Ïà¹ØµÄÓ°Ïì¡£¡£¡£¡£¡£¡£
ÂþÑÜ
±¾Æ·ÓëÂѰ׸߶ÈÁ¬Ïµ(ÏûÐýÌå96%£¬£¬(R)-¶ÔÓ³Ìå>99%)²¢±»ÆÕ±é´úл(¾Ñõ»¯¼°ÆÏÌÑÌÇÈ©Ëữ)£¬£¬Æä´úл²úÆ·ÒÔÏÕЩÏàͬµÄ±ÈÀý¾Éö¼°µ¨Ïû³ý¡£¡£¡£¡£¡£¡£
ÉúÎïת»¯
(S)-¶ÔÓ³ÌåÏà¶Ô(R)-¶ÔÓ³ÌåÏû³ý½ÏΪѸËÙ£¬£¬ºóÕßµÄѪ½¬É¨³ý°ëË¥ÆÚΪһÖÜ¡£¡£¡£¡£¡£¡£
ÔÚ±¾Æ·µÄÖðÈÕ(50mgºÍ150mg)ÓÃÁ¿Ï£¬£¬(R)-¶ÔÓ³ÌåÒòÆä°ëË¥ÆÚ³¤£¬£¬ÔÚѪ½¬ÖÐÐî»ýÁËÔ¼10±¶¡£¡£¡£¡£¡£¡£
µ±ÖðÈÕ·þÓñ¾Æ·50mgʱ£¬£¬(R)-¶ÔÓ³ÌåµÄÎÈ̬Ѫ½¬Å¨¶ÈÔ¼9¦Ìg/ml£¬£¬ÎÈ̬ʱÓÐÓÃ(R)¨D¶ÔÓ³ÌåÕ¼×ÜÑ»·ÄÚÒ©Á¿µÄ99%¡£¡£¡£¡£¡£¡£
µ±ÖðÈÕ·þÓñ¾Æ·150mgʱ£¬£¬(R)-¶ÔÓ³ÌåµÄÎÈ̬Ѫ½¬Å¨¶ÈԼΪ22¦Ìg/ml£¬£¬ÔÚÎÈ̬ʱÓÐÓÃ(R)-¶ÔÓ³ÌåÕ¼×ÜÑ»·ÄÚÒ©Á¿µÄ99%¡£¡£¡£¡£¡£¡£
Ïû³ý
½ÓÊܱ¾Æ·150mgÖÎÁƵÄÄÐÐÔ»¼Õß¾«ÒºÖÐR-±È¿¨Â³°·¾ùŨ¶ÈΪ4.9¦Ìg/ml£¬£¬Í¨¹ýÐÔÉúÑĵִïÅ®ÐÔÌåÄÚÁ¿µÍ£¬£¬Ô¼0.3¦Ìg/kg¡£¡£¡£¡£¡£¡£¶¯ÎïÊÔÑéÅú×¢´ËŨ¶Èȱ·¦ÒÔ¶Ô×Ó´ú±¬·¢Ó°Ïì¡£¡£¡£¡£¡£¡£
ÌØÊâÈËȺ
(R)-¶ÔÓ³ÌåµÄÒ©´ú¶¯Á¦Ñ§²»ÊÜÄêËê¡¢ÉöË𺦻òÇá¡¢ÖжȸÎË𺦵ÄÓ°Ïì¡£¡£¡£¡£¡£¡£ÓÐÖ¤¾ÝÅú×¢ÔÚÑÏÖØ¸ÎË𺦲¡ÀýÖУ¬£¬(R)Ò»¶ÔÓ³ÌåѪ½¬É¨³ý½ÏÂý¡£¡£¡£¡£¡£¡£
¡¾Öü²Ø¡¿ÃÜ·âÉúÑÄ
¡¾°ü×°¡¿¿Ú·þ¹ÌÌåÒ©ÓøßÃܶȾÛÒÒϩƿ£¬£¬30Á£/Æ¿
¡¾ÓÐÓÃÆÚ¡¿24¸öÔÂ
¡¾Ö´Ðбê×¼¡¿¹ú¼ÒÒ©Æ·¼àÊÓÖÎÀí¾Ö±ê×¼YBH08362021
¡¾Åú×¼Îĺš¿¹úÒ©×¼×ÖH20060983
¡¾ÉÏÊÐÔÊÐí³ÖÓÐÈË¡¿Ãû³Æ£ºÉ½Î÷304amÓÀÀû¼¯ÍÅÖÆÒ©¹É·ÝÓÐÏÞ¹«Ë¾
×¢²áµØµã£ºÉ½Î÷Ê¡³¤ÖÎÊÐÉϵ³Çø×ÆË¸ÄÏ·304amÓÀÀû¼¯ÍſƼ¼Ô°
¡¾Éú²úÆóÒµ¡¿ÆóÒµÃû³Æ£ºÉ½Î÷304amÓÀÀû¼¯ÍÅÖÆÒ©¹É·ÝÓÐÏÞ¹«Ë¾
Éú²úµØµã£ºÉ½Î÷Ê¡³¤ÖÎÊÐÉϵ³Çø×ÆË¸ÄÏ·304amÓÀÀû¼¯ÍſƼ¼Ô°
ÓÊÕþ±àÂ룺047100
µç»°ºÅÂ룺0355-8096088
´«ÕæºÅÂ룺0355-8096055
꿅᣼www.zdjt.com
